STMicroelectronics Régulateurs de commutation abaisseurs synchrones L7983
Les régulateurs de commutation abaisseurs synchrones L7983 de STMicroelectronics fournissent jusqu’à 300 mA CC en se basant sur une architecture en mode courant de crête avec des plages d’ajustement de la tension de sortie de 0,85 V à VIN. Les régulateurs L7983 monolithiques offrent une large plage de tension d’entrée et un seuil UVLO réglable pour répondre aux spécifications des normes de bus industriel 12 V, 24 V et 48 V. Un temps de démarrage progressif est fixé en interne et le superviseur de tension de sortie gère la phase de réinitialisation pour toute charge numérique (microcontrôleur, FPGA, etc). Le réseau de compensation interne dispose d’une haute immunité au bruit et d’une conception simple. Il permet d’économiser sur le coût des composants.Caractéristiques
- Sélection dynamique du mode basse consommation à mode faible bruit
- Spectre étendu en option (tramage)
- Démarrage progressif interne
- Activer / seuil UVLO ajustable
- Synchronisation avec l'horloge externe
- Réseau de compensation interne
- Limitation de courant interne
- Protection contre les surtensions
- Séquencement de tension de sortie
- Arrêt thermique
Applications
- Conçu pour les bus 12 V, 24 V et 48 V
- Applications alimentées par batterie
- Nœuds intelligents décentralisés
- Système de sécurité
- Capteurs et applications à faible bruit (LNM)
Caractéristiques techniques
- Tension d’entrée de fonctionnement de 3,5 V à 60 V
- Tension de sortie fixe (3,3 V et 5 V) ou réglable de 0,85 V à VIN
- Courant de sortie CC de 300 mA
- Courant de repos de fonctionnement de 10 µA (L7983PU33R, VIN > 24 V, LCM)
- Courant d'arrêt 2,3 µA
- Fréquence de commutation programmable de 200 kHz à 2,2 MHz
- Plages de température
- Fonctionnement : -40 °C à +150 °C
- Stockage : -65 °C à +150 °C
- Courant de commutation RMS côté haut/bas de 0,3 A
Flux de contenu
Vidéos
Circuit d'application
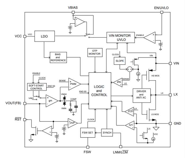
Schéma fonctionnel
Publié le: 2020-11-02
| Mis à jour le: 2024-12-30
