STMicroelectronics Cartes d'évaluation STEVAL-L7983ADJ
Les cartes d'évaluation STEVAL-L7983ADJ STMicroelectronics sont des convertisseurs CC-CC Beck de 0,3 A basées sur le régulateur L7983PUR avec une tension de sortie fixe de 12 V. Ces cartes disposent d'un mode dynamique à faible consommation et d'une sélection de mode à faible bruit et d'un démarrage progressif interne. Le temps de démarrage progressif est fixé en interne et le superviseur de tension de sortie gère la phase de réinitialisation pour toute charge numérique (microcontrôleur et FPGA). Les cartes d'évaluation STEVAL-L7983ADJ offrent un réseau de compensation interne qui dispose d'une haute immunité au bruit, d'une conception simple et d'économies de coûts de composants. La sortie RST à collecteur ouvert peut aussi mettre en place le séquencement de la tension de sortie en phase d'allumage. Les cartes d'évaluation STEVAL-L7983ADJ sont conformes à la directive RoHS et sont idéalement utilisées dans les convertisseurs Buck.Caractéristiques
- Sélection dynamique du mode basse consommation à mode faible bruit
- Démarrage progressif interne
- Synchronisation à une horloge externe
- Réseau de compensation interne
- Protection à récupération automatique contre les surintensités, les surtensions et les surchauffes
- Conformité aux directives RoHS et China RoHS
- Conformité à WEEE (2012/19/UE RAEE II)
Applications
- Designed for 12V, 24V, and 48V buses
- Battery-powered applications
- Decentralized intelligent nodes
- Fail-safe systems
- Sensors and low noise applications (LNM)
Caractéristiques techniques
- Courant de sortie maximal CC de 300 mA
- Fréquence de commutation sélectionnée de 1 MHz
- Courant d'entrée de 0,3 A
- Plage de tension d'entrée de fonctionnement
- L7983PUR : 12 V à 60 V
- L7983PU33R : 3,5 V à 60 V
- L7983PU50R : 5 V à 60 V
Vidéos
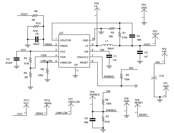
Schéma
Publié le: 2020-12-30
| Mis à jour le: 2025-01-09
