STMicroelectronics Module de puissance demi-pont à base GaN EVLMG1LPBRDR1
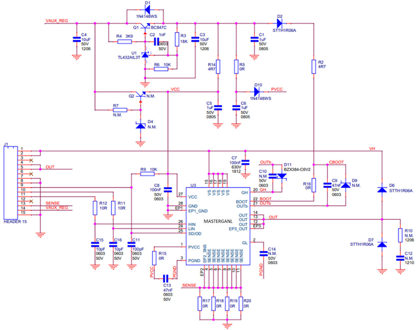
Le Module de puissance demi-pont à base GaN EVLMG1LPBRDR1 STMicroelectronics est équipé du MASTERGAN1L, qui crée rapidement des topologies sans avoir besoin d’une conception PCB complète. Ajusté pour fonctionner dans une application LLC, le module fournit des résistances côté bas réglées à zéro et deux diodes de corps externes connectées parallèlement à chaque GaN demi-pont. Le module peut également fonctionner dans les applications Flyback à mode courant de crête résonnant ou à limitation active simplement en ajustant correctement la résistance de détection côté bas et en retirant les diodes parallèles.Deux régulateurs linéaires 6 V alternatifs sont intégrés au PCB : un régulateur simple et économique et un régulateur indépendant de la température plus précis. En raison de la diode et du condensateur d’amorçage externes, une alimentation correcte pour VCC, PVCC et Vbo est fournie. Le module accepte uniquement des signaux de pilotage séparés et le délai peut être modulé en ajustant un filtre RC dédié.
Caractéristiques
- Carte fille demi-pont GaN équipée du MASTERGAN1L, adaptée aux applications de puissance nécessitant un temps de réveil rapide
- Temps mort réglables indépendamment intégrés pour les signaux LIN et HIN
- Option alternative embarquée pour 6 V
- Diode et condensateur d’amorçage discrets pour solutions à haute fréquence
- Shunt côté bas réglable pour servir les algorithmes de contrôle du mode courant de crête
- Diodes de corps parallèles externes pour répondre aux besoins des applications LLC
- Résistance thermique jonction-ambiante 45 °C/W (sans flux d’air forcé) pour évaluer les topologies de grande puissance
- PCB 30 mm FR-4 large x 40 mm
- Conforme à la directive RoHS
Applications
- LLC/électronique grand public haut de gamme
- Flyback mode courant de crête résonant ou à limitation Active
Schéma
Publié le: 2023-11-06
| Mis à jour le: 2023-11-28
