STMicroelectronics Pilotes haute tension demi-pont GaN MASTERGAN
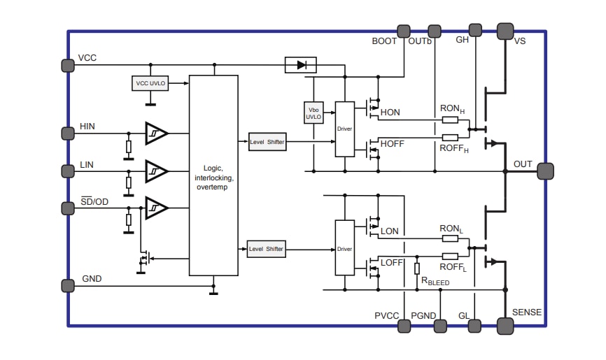
Les pilotes haute tension demi-pont GaN MASTERGAN de STMicroelectronics mettent en œuvre une alimentation à haute densité de puissance avec l’intégration d’un pilote de grille et de deux transistors GaN à mode d’amélioration dans une configuration demi-pont. Le GaN de puissance intégré dispose d’un RDS (ON) de 150 mΩ et d’une tension de claquage drain-source 650V. La diode bootstrap intégrée peut rapidement fournir le côté haut du pilote de grille intégré.Les pilotes MASTERGAN STM fournissent une protection UVLO sur les sections de pilotage inférieure et supérieure. Cette protection empêche les commutateurs d'alimentation de fonctionner dans des conditions à faible rendement ou dangereuses, et la fonction de verrouillage permet d'éviter les conditions de conduction croisée. La plage étendue des broches d'entrée permet une interface facile avec les microcontrôleurs, les unités DSP ou les capteurs à effet Hall.
Les pilotes MASTERGAN fonctionnent dans une plage de températures industrielles de -40 °C à +125 °C et sont disponibles en boîtier QFN compact de 9 mm x 9 mm.
Caractéristiques
- Système d'alimentation en boîtier intégrant un pilote de grille à demi-pont et des transistors GaN à haute tension :
- BVDSS = 650 V
- RDS(ON) = 150mΩ
- IDS (MAX) = 10 A
- Capacité de courant inverse
- Perte de récupération inverse nulle
- Protection UVLO côté bas et côté haut
- Diode interne bootstrap
- Fonction de verrouillage
- Broche dédiée pour fonctionnalité d'arrêt
- Correspondance de synchronisation interne précise
- Entrées compatibles 3,3 V à 15 V avec hystérésis et abaissement
- Protection contre les surchauffes
- Réduction de la nomenclature
- Tracé très compact et simplifié
- Conception flexible, facile et rapide
Applications
- Sources d’alimentation en mode commutable
- Convertisseurs PFC, CC-CC et CC-CA haute tension
- Chargeurs et adaptateurs
- Systèmes d'alimentation sans interruption (ASI)
- Énergie solaire
FLUX DE CONTENU
Vidéos
Schéma fonctionnel
View Results ( 15 ) Page
| Numéro de pièce | Fiche technique | Description |
|---|---|---|
| MASTERGAN1 | ![]() |
Commandes de grilles High power density 600V half-bridge driver with two enhancement mode GaN HEMTs |
| MASTERGAN2TR | ![]() |
Commandes de grilles High power density 600V Half bridge driver with two enhancement mode GaN HEMTs |
| MASTERGAN3TR | ![]() |
Commandes de grilles High power density 600 V Half bridge driver with two enhancement mode GaN HEMTs |
| MASTERGAN1LTR | ![]() |
Commandes de grilles 600 V half-bridge enhancement mode GaN HEMT with high voltage driver |
| MASTERGAN4LTR | ![]() |
Commandes de grilles 600 V half-bridge enhancement mode GaN HEMT with high voltage driver |
| MASTERGAN4 | ![]() |
Commandes de grilles High power density 600V half-bridge driver with two enhancement mode GaN HEMTs |
| MASTERGAN6TR | ![]() |
Commandes de grilles 650 V enhancement mode GaN High power density half-bridge with high voltage driver |
| MASTERGAN2 | ![]() |
Commandes de grilles High power density 600V Half bridge driver with two enhancement mode GaN HEMTs |
| MASTERGAN5 | ![]() |
Commandes de grilles High power density 600 V half-bridge driver with two enhancement mode GaN power |
| MASTERGAN1L | ![]() |
Commandes de grilles 600 V half-bridge enhancement mode GaN HEMT with high voltage driver |
Publié le: 2020-08-28
| Mis à jour le: 2026-03-18

