STMicroelectronics Carte d'extension X-NUCLEO-OUT10A1
La carte d'extension X-NUCLEO-OUT10A1 de STMicroelectronics est conçue pour le Nucleo STM32 et fournit une solution abordable et facile à utiliser pour le développement de de sortie numérique 0,5 A (std). La carte d'extension X-NUCLEO-OUT10A1 dispose du commutateur côté haut simple IPS161HF avec des capacités de pilotage sécurisé et de diagnostic intelligent avec des charges industrielles. La carte d'extension s'interface avec le microcontrôleur sur le STM32 Nucleo via des optocoupleurs 3 kV. Ces optocoupleurs sont pilotés par des broches GPIO et des connecteurs Arduino™ UNO R3 (configuration par défaut) et ST morpho (en option, non montés).La carte d'extension X-NUCLEO-OUT10A1 de STMicroelectronics doit être connectée à une carte de développement NUCLEO-F401RE ou NUCLEO-G431RB et peut être empilée avec un autre XNUCLEO-OUT10A1 ou un X-NUCLEO-OUT08A1. Deux cartes d'extension X-NUCLEO-OUT10A1 permettent l'évaluation d'un module de sortie numérique à canal double avec une capacité de 0,5 A (std) chacun ou d'un module de sortie numérique de sécurité monocanal de 0,5 A (std).
Caractéristiques
- Basé sur le commutateur côté haut simple IPS161HF, qui dispose :
- Fonctionnement jusqu'à 60 V/0,7 A
- Faible dissipation d'énergie (RON(MAX) = 120 mΩ)
- Dégradation rapide pour les charges inductives
- Détection de charge ouverte et diagnostics
- Protections contre les surcharges et les surchauffes avec arrêt thermique et coupure
- Boîtier PowerSSO-12L
- Plage de fonctionnement de la carte d'application de 12 à 33 V/0 à 0,7 A
- Plage de fonctionnement de tension étendue (J1 ouvert) jusqu'à 60 V
- LED d'état et de diagnostic
- Isolement galvanique 3 kV
- Protection contre l'inversion de polarité du rail d'alimentation
- Prêt pour une architecture de sortie numérique de sécurité
- Conformité CEM avec CEI61000-4-2, CEI61000-4-3, CEI61000-4-5
- Large potentiel de développement d'applications dans l'environnement de développement STM32 Nucleo
- Équipé de connecteurs Arduino™ UNO R3
- Certifié CE
- Conformité aux directives RoHS et China RoHS
Applications
- Solutions de sécurité industrielle
- Outils industriels
Vidéos
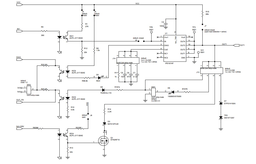
Schéma de Circuit
Publié le: 2020-07-15
| Mis à jour le: 2025-01-08
