STMicroelectronics Carte d'extension X-NUCLEO-OUT08A1
La carte d'extension X-NUCLEO-OUT08A1 de STMicroelectronics pour STM32 Nucleo est configurée pour évaluer le fonctionnement des modules de sortie numérique 2 A (std). La carte d'extension X-NUCLEO-OUT08A1 dispose du commutateur côté haut simple IPS160HF avec des capacités de pilotage sécurisé et de diagnostic intelligent. La carte d'extension s'interface avec le microcontrôleur sur le STM32 Nucleo via des optocoupleurs 3 kV. Ces optocoupleurs sont pilotés par des broches GPIO et des connecteurs Arduino™ UNO R3 (configuration par défaut) et ST morpho (en option, non montés).La carte d'extension X-NUCLEO-OUT08A1 de STMicroelectronics nécessite une connexion à une carte de développement NUCLEO-F401RE ou NUCLEO-G431RB et peut également être empilée avec un autre X-NUCLEO-OUT08A1 ou X-NUCLEO-OUT10A1. Deux cartes d'extension X-NUCLEO-OUT08A1 permettent l'évaluation d'un module de sortie numérique à canal double avec une capacité de 2 A (std) chacun ou d'un module de sortie numérique de sécurité monocanal de 2 A (std).
Caractéristiques
- Basé sur le commutateur côté haut simple IPS160HF, qui dispose :
- Fonctionnement jusqu'à 60 V/2,4 A
- Faible dissipation d'énergie (RON(MAX) = 120 mΩ)
- Dégradation rapide pour les charges inductives
- Détection de charge ouverte et diagnostics
- Protections contre les surcharges et les surchauffes avec arrêt thermique et coupure
- Boîtier PowerSSO-12L
- Plage de fonctionnement de la carte d'application de 12 à 33 V/0 à 2,4 A
- Plage de fonctionnement de tension étendue (J1 ouvert) jusqu'à 60 V
- LED d'état et de diagnostic
- Isolement galvanique 3 kV
- Protection contre l'inversion de polarité du rail d'alimentation
- Prêt pour une architecture de sortie numérique de sécurité
- Conformité CEM avec CEI61000-4-2, CEI61000-4-3, CEI61000-4-5
- Large potentiel de développement d'applications dans l'environnement de développement STM32 Nucleo
- Équipé de connecteurs Arduino™ UNO R3
- Certifié CE
- Conformité aux directives RoHS et China RoHS
Applications
- Solutions de sécurité industrielle
- Outils industriels
Vidéos
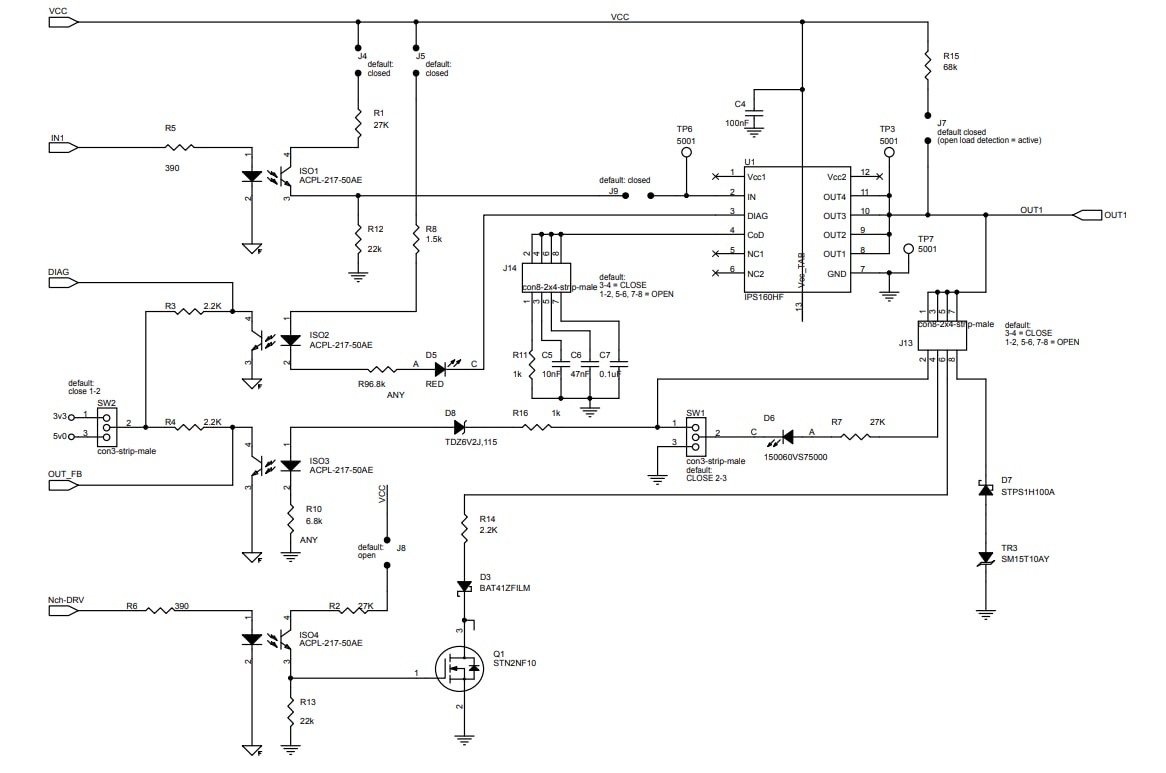
Schéma de Circuit
Publié le: 2020-07-15
| Mis à jour le: 2025-01-15
