STMicroelectronics Convertisseur haute tension VIPer31
Le convertisseur haute tension VIPer31 de STMicroelectronics intègre un MOSFET d'alimentation solide à avalanche 800 V avec un contrôle en mode courant PWM, dans un boîtier SO-16 compact. La tension de claquage de 800 V permet une plage de tension d'entrée étendue et réduit la taille du circuit limiteur de DRAIN. Avec sa très faible consommation énergétique, le VIPer31 fonctionne en modulation de fréquence d'impulsion à faible charge, ce qui lui permet de répondre aux normes d'économie d'énergie les plus strictes. Des protections contre les surtensions et les sous-tensions avec des seuils d'intervention séparés et paramétrables sont disponibles respectivement aux broches OVP et UVP. UVP peut également être utilisé comme entrée de désactivation pour l'ensemble des SMPS, avec une consommation électrique d'entrée résiduelle ultra-faible. Le démarrage HV intégré, le FET de détection, l'amplificateur d'erreur et un oscillateur avec gigue de fréquence permettent de concevoir une application complète avec un nombre minimal de composants.Le convertisseur haute tension VIPer31 dispose d'une vaste plage de température de fonctionnement comprise entre -40 °C et +150 °C et prend en charge les topologies flyback, buck et buck-boost.
Caractéristiques
- MOSFET de puissance robuste à avalanche 800 V pour couvrir une plage d'entrée VCA ultra-large
- FET de détection et de démarrage HV intégré
- Contrôleur PWM à mode courant
- Protection de limite de courant de drain de 850 mA (OCP)
- Vaste plage de tension d'alimentation de 4,5 V à 30 V
- <20 mW à 230 VCA à vide
- <430 mW à 230 VCA, 250 mW de charge de sortie
- La fréquence de commutation en gigue réduit le coût du filtre EMI : 132 kHz ±7 % (type H)
- E/S embarquées avec tension de référence de 1,2 V
- Démarrage progressif intégré pour une plus grande fiabilité du système
- Protections avec redémarrage automatique
- Surcharge/court-circuit (OLP)
- Arrêt thermique
- Surtension
- Protections sans redémarrage automatique
- Protection contre le saut d'impulsion pour éviter le ruissellement du flux
- Sous-tension/désactivation
- Rapport cyclique maximal
- Plage de température de fonctionnement de jonction de -40 °C à +150 °C
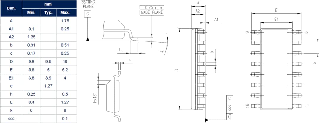
- Boîtier SO16N
Applications
- Sources d'alimentation en mode commutable (SMPS) basse consommation pour appareils électroménagers, domotique, applications industrielles, consommateurs, éclairage
- Adaptateurs basse consommation
Vidéos
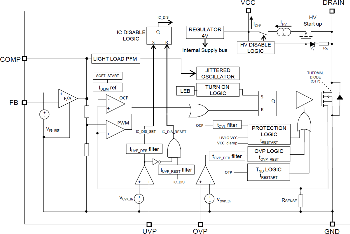
Schéma fonctionnel
Profil de boîtier
Publié le: 2020-06-10
| Mis à jour le: 2025-01-10
