STMicroelectronics Carte d'évaluation STEVAL-QUADV01
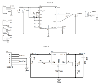
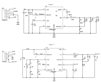
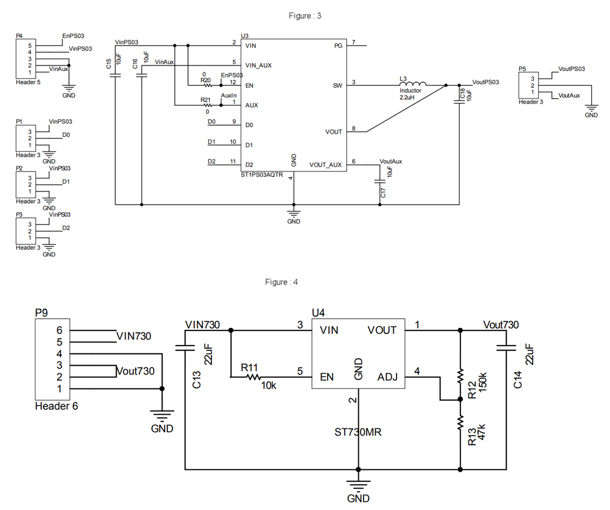
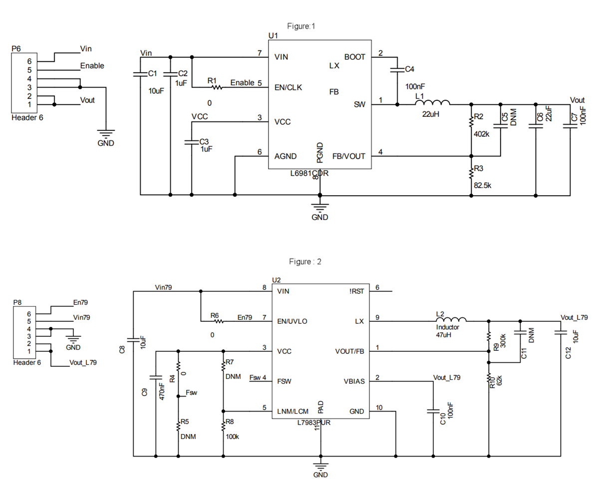
La carte d’évaluation STEVAL-QUADV01 deSTMicroelectronics est basée sur les régulateurs abaisseurs monolithiques L6981, L7983, ST1PS03 et les régulateurs LDO ST730. Le module L6981 fournit jusqu’à 1,5 A de courant CC et le module L7983 et ST730 fournit jusqu’à 300 mA de courant CC. Le régulateur abaisseur monolithique synchrone ST1PS03 fournit jusqu’à 400 mA de courant CC. Cette carte d’évaluation peut être utilisée dans un large éventail d’applications en raison d’une combinaison de plages de tension d’entrée et de courant de sortie et de fonctionnalités intégrées. Les applications standard incluent les convertisseurs CC-CC et les régulateurs de tension linéaire.Caractéristiques
- L6981:
- Plage de tension d’entrée de fonctionnement de 3,5 V à 38 V
- Plage de tension de sortie 0,85 V à VIN
- Courant de sortie CC 1,5 A
- Réseau de compensation interne
- Courant d’arrêt de 2 μA
- Démarrage progressif interne
- Fonction d'activation
- Protection contre les surtensions
- Protection thermique
- L7983 :
- Plage de tension d’entrée de fonctionnement de 3,5 V à 60 V
- Plage de tension de sortie 0,85 V à VIN
- Courant de sortie CC 300 mA
- Réseau de compensation interne
- Courant d’arrêt de 2,3 μA
- Démarrage progressif interne
- Fonction d'activation
- Protection contre les surtensions
- ST1PS03 :
- Plage de tension d’entrée de fonctionnement de 1,8 V à 5,5 V
- Plage de tension de sortie sélectionnable de 1,6 V à 3,3 V
- Courant de sortie CC 400 mA
- Courant de repos standard de 500 nA
- Commutateur de charge contrôlé par l'entrée AUX
- Fonction d'activation
- ST730 :
- Plage de tension d’entrée de 2,5 V à 28 V
- Plage de tension de sortie 1,2 V à VIN
- Courant de sortie CC 300 mA
- Courant de repos à vide standard de 5 μA
- Protection limite de courant et SOA
- Fonction d'activation
Applications
- Convertisseurs CC-CC
- Régulateurs de tension linéaires
Vidéos
Publié le: 2023-05-23
| Mis à jour le: 2023-09-13
