STMicroelectronics Carte d'évaluation de convertisseur Iso-Buck STEVAL - A6986IV2
La carte d'évaluation de convertisseur Buck Iso STEVAL-A6986IV2 de STMicroelectronics permet aux utilisateurs d'évaluer le convertisseur buck iso synchrone 38 V, 5 W A6986I pour les applications isolées. La tension de sortie principale de la carte STEVAL-A6986IV2 peut être ajustée avec précision, tandis qu'un transformateur génère la sortie secondaire isolée. Aucun optocoupleur n'est requis. La capacité primaire de dissipateur (std 1,9 A) permet un transfert approprié d'énergie au côté secondaire et un démarrage progressif suivi de la sortie secondaire.La carte d'évaluation de convertisseur Iso-Buck STM STEVAL-A6986IV2 génère une tension isolée (environ 5 V, facilement réglable), particulièrement adaptée à des applications nécessitant une seule alimentation isolée.
Caractéristiques
- Certification AEC-Q100
- -40 à 135 °C pour la plage de température de fonctionnement Tj
- Conçu pour la topologie iso-buck
- Tension de fonctionnement d'entrée 4 V à 38 V
- Régulation de la tension en sortie primaire
- Aucun optocoupleur requis
- Capacité de courant primaire de crête dissipation standard de 1,9 A
- Architecture en mode courant de crête en fonctionnement PWM forcé
- Temps d'effacement de 300 ns
- IQ-SHTDWN 8 µA
- FSW et synchronisation réglables
- Superviseur de tension de sortie primaire intégré
- Délai de démarrage progressif réglable
- Limitation de courant primaire interne
- Protection contre les surtensions
- RDS(on) HS = 180 mΩ, RDS(on) LS = 150 mΩ
- Arrêt thermique
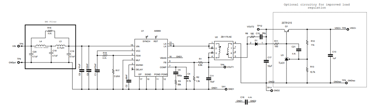
Schéma
Publié le: 2021-05-03
| Mis à jour le: 2024-05-22
