STMicroelectronics Module inertiel iNEMO LSM6DSO32
Le module inertiel iNEMO LSM6DSO32 STMicroBee est un système en boîtier (SiP) combinant un accéléromètre numérique 3D et un gyroscope numérique 3D dans une seule puce compacte à faible puissance. Le LSM6DSO32 offre la meilleure détection de mouvement de sa catégorie qui peut détecter l’orientation et les gestes afin de donner aux développeurs d’applications et aux consommateurs des fonctionnalités et capacités plus sophistiquées que la simple orientation de leurs appareils vers le mode portrait et paysage. Les interruptions de détection d'événements de ce composant permettent un suivi de mouvement efficace et fiable et une sensibilisation contextuelle, mettant en œuvre la reconnaissance matérielle des événements de chute libre, une orientation 6D, une détection de clic et de double clic, de l'activité ou de l'inactivité, une détection de mouvement/stationnaire et des événements de réveil.Le LSM6DSO32 prend en charge les principales exigences du système d'exploitation, offrant des capteurs en mode réel, virtuel et par lots. De plus, le LSM6DSO32 peut exécuter efficacement les caractéristiques liées au capteur spécifiées dans Android, ce qui économise de l'énergie et permet un temps de réaction plus rapide. En particulier, le LSM6DSO32 a été conçu pour mettre en œuvre des caractéristiques matérielles telles que la détection de mouvement significatif, la détection de mouvement/stationnaire, l'inclinaison, les fonctions de podomètre, l'horodatage et pour prendre en charge l'acquisition de données d'un magnétomètre externe.
Le LSM6DSO32 est disponible en boîtier LGA (Land Grid Array) plastique de 2,5 mm x 3,0 mm, idéal pour les solutions ultra-compactes.
Caractéristiques
- Faible consommation d'énergie de 0,55 mA en mode combo haute performance
- Expérience « Toujours active » avec une faible consommation énergétique pour l'accéléromètre et le gyroscope
- FIFO intelligent jusqu'à 9 Ko
- Pleine échelle ±4 g/±8 g/±16 g/±32 g
- Pleine échelle ±125 dps/±250 dps/±500 dps/±1 000 dps/±2 000 dps
- Plage de tension d'alimentation de 1,71 V à 3,6 V
- Alimentation de tension E/S 1,62 V indépendante
- Interface série SPI, I2C et MIPI I3C avec synchronisation des données du processeur principal
- Podomètre avancé, détecteur de pas et compteur de pas
- Détection de mouvement et d'inclinaison significative
- Interruptions standard, notamment chute libre, réveil, orientation 6D/4D, clic et double-clic
- Machine à états finis programmable avec accéléromètre, gyroscope et capteurs externes.
- Capteur de température intégré
- Boîtier LGA-14L
- Empreinte compacte de 2,5 mm x 3 mm x 0,83 mm
- Conforme ECOPACK, RoHS et « vert »
Applications
- Wearables, montres connectées et équipements sportifs
- Suivi de mouvement et détection de gestes
- Détection de lourdes chutes
- Concentrateur de capteurs
- Navigation
- IdO et appareils connectés
- Économie d’énergie intelligente pour les appareils portables
Flux de contenu
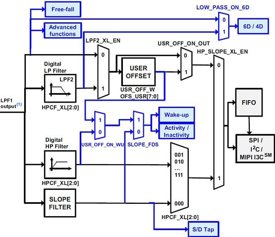
Schéma fonctionnel des filtres
Chaîne d'accéléromètre
Chaîne de gyroscope
Schéma fonctionnel de l'accéléromètre
