STMicroelectronics Carte adaptateur STEVAL-MKI214V1
La carte adaptateur STEVAL-MKI214V1 de STMicroelectronics est conçue pour faciliter l'évaluation des dispositifs MEMS dans la famille de produits LPS33W. Cette carte adaptateur offre une solution efficace pour le prototypage système rapide et l'évaluation de dispositif directement dans l'application de l'utilisateur. La carte adaptateur STEVAL-MKI214V1 fournit le brochage LPS33K complet et est fournie prête à l'emploi avec le condensateur de découplage requis sur la ligne d'alimentation électrique VDD. Cette carte adaptateur prend en charge les cartes mères STEVAL-MKI1093V3 avec un microcontrôleur 32 bits à hautes performances fonctionnant comme un pont entre le capteur et le PC. La carte mère est utilisée pour télécharger une interface utilisateur graphique ou des routines logicielles dédiées pour des applications personnalisées.La carte adaptateur STEVAL-MKI214V1 peut être branchée dans une carte X-NUCLEO-IKS01A2 standard, une carte X-NUCLEO-IKS01A1 et une carte X-NUCLEO-IKS01A3. Les applications typiques comprennent les dispositifs portables, les applications GPS, les altimètres et les baromètres pour dispositifs portables et les équipements de station météorologique.
Caractéristiques
- Compatible avec les cartes mères STEVAL-MKI109V3
- Brochage LPS33K complet pour socket DIL 24 standard
- Conforme à la directive RoHS
Applications
- Dispositifs portables
- Applications GPS
- Altimètres et baromètres pour dispositifs portables
- Équipement de station météorologique
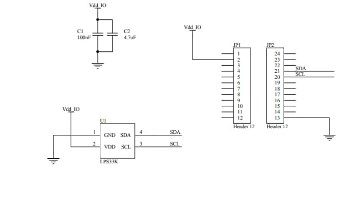
Schéma de la carte adaptateur
Publié le: 2020-09-02
| Mis à jour le: 2025-01-13
