STMicroelectronics Régulateur de tension linéaire L99VR02J
Le régulateur de tension linéaire L99VR02J de STMicroelectronics fournit un courant de charge allant jusqu'à 500 mA. Ce régulateur à faible perte de niveau (LDO) fonctionne à une plage de tension d'alimentation CC de 2,15 V à 28 V et une plage de température de -40°C à 175°C. Ce régulateur de tension peut fonctionner sur une alimentation post-régulation directement connectée à la batterie ou reliée à une tension pré-régulée. Le régulateur L99VR02J peut être configuré, via des broches SELx, pour générer une tension de sortie fixe et sélectionnable (0,8 V, 1,2 V, 1,5 V, 1,8 V, 2,5 V, 2,8 V, 3,3 V ou 5 V).Le régulateur de tension L99VR02J est qualifié AEC-Q100 et dispose d'une coupure thermique et d'une limitation de courant de court-circuit, d'un verrouillage de sous-tension (UVLO) et d'un courant de sortie de court-circuit programmable. Le régulateur de tension L99VR02J est idéalement utilisé dans les applications automobiles et est disponible en boîtiers PowerSSO-12.
Caractéristiques
- Les modes de fonctionnement de la batterie et de la post-régulation sont autorisés
- Faible chute de tension
- Précision de tension de sortie ±2 %
- Activer l'entrée pour activer/désactiver le régulateur de tension
- Surveillance de la tension de sortie avec sortie de réinitialisation
- Effet ESR négligeable sur la stabilité de la tension de sortie pour le condensateur de charge
- Watchdog autonome programmable via un condensateur externe
- Verrouillage de sous-tension (UVLO)
- Homologué AEC-Q100
- Décharge de sortie rapide
- Arrêt thermique et limitation du courant de court-circuit
- Avertissement thermique avancé et diagnostic de surtension de sortie
- Courant de sortie de court-circuit programmable
Caractéristiques techniques
- Puissance de sortie de 500 mA
- Plage de tension d'entrée de 2,15 V à 28 V
- Courant de repos ≤1 µA
- Tension d'alimentation maximale de 40 V (perte de charge)
- Tension d'alimentation de -0,3 V à 28 V CC
- Tension de sortie de -0,3 V à 6 V CC
- Plage de température de fonctionnement : de -40 °C à +175 °C
- Plage de température de protection thermique de 175 °C à 205 °C
Schéma fonctionnel
Schéma du circuit d’application
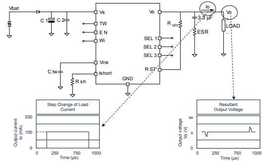
Circuit de test de réglage de charge
Ressources supplémentaires
Publié le: 2023-04-26
| Mis à jour le: 2025-10-06
