STMicroelectronics Carte d'évaluation AEK-POW-LDOV02J
La carte d’évaluation AEK-POW-LDOV02J de STMicroelectronics est basée sur le régulateur de tension linéaire automobile L99VR02J conçu avec une tension de sortie configurable. Cette carte dispose de huit tensions de sortie fixes sélectionnables (0,8 V, 1,2 V, 1,5 V, 1,8 V, 2,5 V, 2,8 V, 3,3 V et 5 V) avec une capacité de courant de charge pouvant atteindre 500 mA. La carte d’évaluation AEK-POW-LDOV02J comprend une broche d’activation, laréinitialisation, un Watchdog, un avertissement thermique avancé avec détection de surtension en sortie et une décharge de sortie rapide. Cette carte d’évaluation fonctionne sur une plage de température (TJ) de -40 °C à 175 °C et elle est adaptée aux applications électroniques avec des environnements à haute température. Les applications standard incluent les alimentations de microcontrôleurs, les pilotes d’écran automobile, les capteurs et les processeurs d’info-divertissement.Caractéristiques
- Fonctionnalités de protection et de diagnostics :
- Activation broche
- Réinitialisation
- Watchdog
- Courant de sortie de court-circuit programmable (Ishort)
- Avertissement thermique avancé avec détection de surtension en sortie
- décharge de sortie rapide
- Tensions de sortie fixes sélectionnables parmi les valeurs 0,8 V, 1,2 V 1,5 V, 1,8 V 2,5 V, 2,8 V, 3,3 V et 5 V.
- Capacité de courant de charge jusqu’à 500 mA
Applications
- Alimentations de microcontrôleurs
- Pilotes d’affichage automobile
- Capteurs
- Processeurs d’info-divertissement
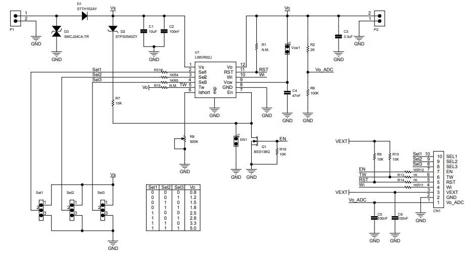
Schéma fonctionnel
Schéma de principe
Publié le: 2023-05-23
| Mis à jour le: 2023-06-05
