ROHM Semiconductor Convertisseur CC-CC Buck BD9G500EFJ-LA
Le convertisseur Buck CC-CC BD9G500EFJ-LA de ROHM Semiconductor offre un MOSFET de puissance côté haut à faible résistance en marche intégré. Le convertisseur BD9G500EFJ-LA est capable de fournir un courant jusqu’à 5 A et dispose d’une fréquence de fonctionnement réglable de 100 kHz à 650 kHz.Le convertisseur CC-CC Buck BD9G500EFJ-LA de ROHM met en œuvre une architecture en mode courant permettant une réponse transitoire rapide et une configuration simple de compensation de phase.
Caractéristiques
- Produit à prise en charge de longue durée pour les applications industrielles
- Large plage de tension d'entrée
- MOSFET côté haut intégré
- Contrôle du mode courant
- Fréquence réglable
- Fonction de démarrage progressif
- Protection contre les surintensités (OCP)
- Verrouillage de sous-tension (UVLO)
- Protection contre coupure thermique (TSD)
- Protection contre les surtensions (OVP)
- Boîtier 4,9 mm HTSOP-J8 x 6,0 mm 1,0 mm l (std) x P (std) x H (max)
Applications
- Équipements industriels
- Alimentation pour dispositif industriel de FA
- Systèmes d'alimentation des communications
Caractéristiques techniques
- Plage de tension d'entrée de 7 V à 76 V
- Valeur maximale absolue en entrée : 80 V
- 85 V (impulsion 1 ms, service de 50 % ou moins)
- Précision de tension de référence 1,0 V ±1,0 %
- Courant de sortie 5 A (max)
- Résistance en marche MOSFET côté haut 100 mΩ (std)
- Courant d’arrêt 0 μA (std)
- Plage de température de fonctionnement de -40 °C à +125 °C
Vidéos
Présentation
Lignes et applications CC
Application standard
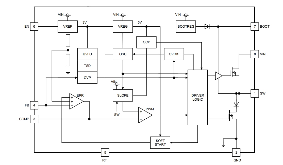
Schéma fonctionnel
Publié le: 2020-09-15
| Mis à jour le: 2024-10-22
