ROHM Semiconductor Carte d'évaluation pour BD9G500EFJ
La carte d'évaluation de ROHM Semiconductor pour BD9G500EFJ utilise le BD9G500EFJ-LA pour produire 5 V à partir d'une tension d'entrée de 48 V. Le BD9G500EFJ-LA dispose d'une tension d'entrée de 7 V à 76 V et la tension de sortie est configurable de 1 V à 0,97 x VIN V avec des résistances externes. La fréquence de fonctionnement est configurable entre 100 kHz et 650 kHz avec une résistance externe connectée à la broche RT. Il s'agit d'un convertisseur CC-CC de contrôle du mode courant qui fournit des performances de réponse transitoire rapide et une configuration simple de compensation de phase. Les fonctions intégrées comprennent une fonction de démarrage progressif variable qui empêche le courant d'appel au démarrage. Les autres fonctions comprennent UVLO (verrouillage contre les sous-tensions), TSD (détection d'arrêt thermique), OVP (Protection contre les surtensions), OCP (protection contre les surintensités) et OVDIS (décharge de surtension).Caractéristiques
- Utilise le BD9G500EFJ-LA pour produire 5 V à partir d'une tension d'entrée de 48 V
- La tension d'entrée du BD9G500EFJ-LA est de 7 V à 76 V et la tension de sortie est configurable de 1 V à 0,97 x VIN V avec des résistances
externes - Il s'agit d'un convertisseur CC-CC de contrôle du mode courant qui fournit des performances de réponse transitoire rapide et
une configuration simple de compensation de phase
- La fréquence de fonctionnement est configurable entre 100 kHz et 650 kHz avec une résistance externe connectée à la broche RT
- Les fonctions intégrées comprennent une fonction de démarrage progressif variable qui empêche le courant d'appel au démarrage, UVLO (verrouillage contre les sous-tensions), TSD (détection d'arrêt thermique), OVP (protection contre les surtensions), OCP (protection contre les surintensités) et OVDIS (décharge de surtension)
Applications
- Équipements industriels
- Source d’alimentation électrique pour FA
- Équipement de communications
- Système de gestion de batterie (BMS)
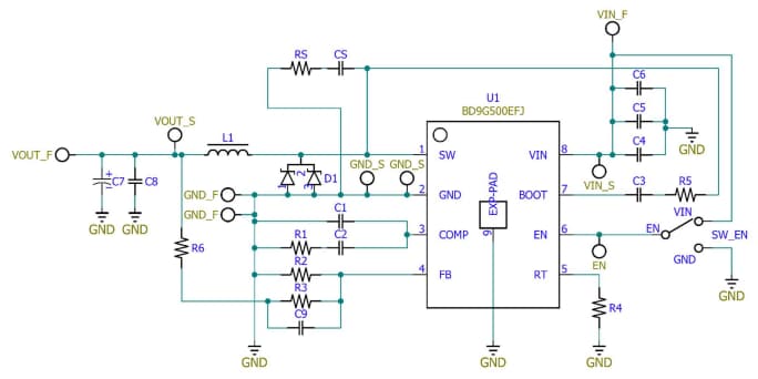
Schéma EVK
Publié le: 2021-04-12
| Mis à jour le: 2022-03-11
