ROHM Semiconductor Convertisseurs CC-CC MLI BM2P06xMF-Z
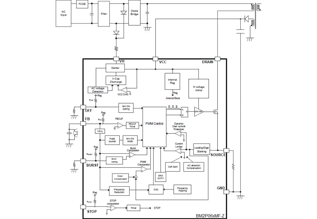
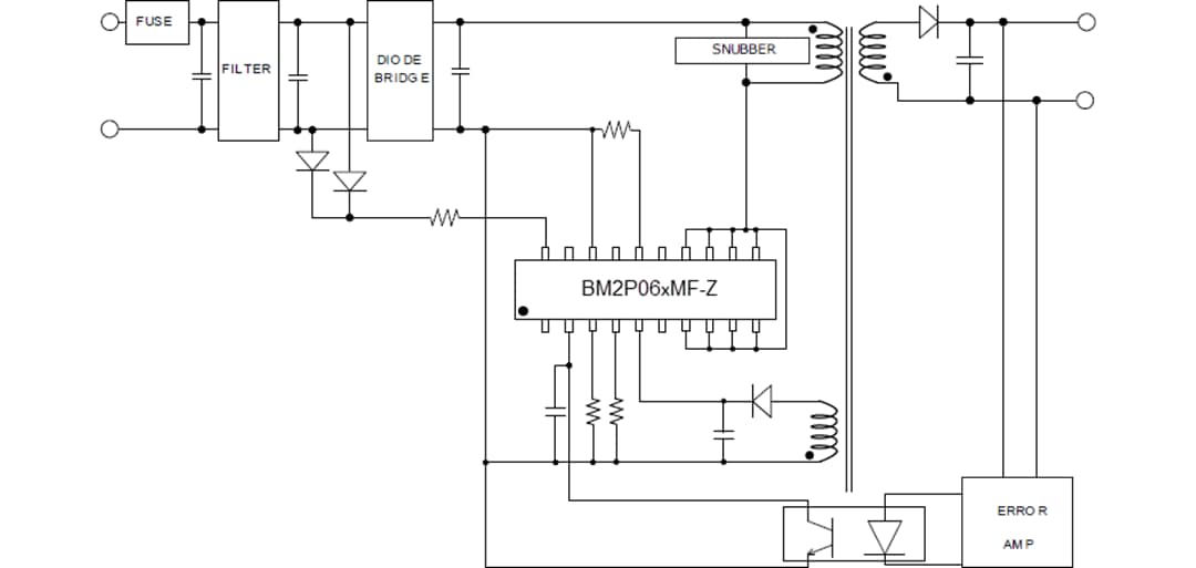
Les convertisseurs CC-CC MLI (modulation de largeur d'impulsion) BM2P06xMF-Z de ROHM Semiconductor fournissent un système optimal pour les applications qui comprennent une prise électrique. Ces composants prennent en charge des alimentations électriques isolées et permettent de simples conceptions de convertisseurs électriques à faible consommation d'énergie. Les convertisseurs CC-CC BM2P06xMF-Z réalisent un haut degré de flexibilité dans la conception d'alimentation en intégrant un MOSFET de commutation 650 V et une résistance de détection de courant externe.Les convertisseurs CC-CC PWM BM2P06xMF-Z de ROHM Semiconductor sont proposés en boîtier SOP-20A de 12,8 mm x 10,3 mm avec une plage de température de fonctionnement de -40 ºC à +105 ºC.
Caractéristiques
- Fonction de protection contre les basses tensions CA (CA UVLO)
- Fonction de décharge de condensateur X
- Protection contre les faibles tensions de broche VCC (VCC UVLO)
- Contrôle du mode de courant de type MLI
- Fonction de réduction de fréquence
- Fonctionnement en rafale à faible charge
- Fonction de réglage de la tension de rafale
- Réglage de largeur minimal à l'état passant à faible charge
- Fonction de démarrage progressif
- Fonction de protection contre les surcharges des broches FB (FB OLP)
- Fonction de protection contre les surintensités par cycle
- Fonction de compensation de détection de surintensité par détection de tension CA
- Fonction d'arrêt externe
- Protection dynamique contre les surintensités
- Fonction d'effacement du bord d'attaque
Applications
- Adaptateurs CA
- Électroménager
- Alimentations électriques pour moteurs
Caractéristiques techniques
- Plage de tension d’alimentation de fonctionnement
- Tension de broche de 11 V à 60 V VCC
- Tension de broche 650 V VH
- Tension de broche DRAIN : 730 V
- Courant en fonctionnement de commutation
- BM2P060MF-Z: 1400μA
- BM2P061MF-Z: 1100μA
- BM2P063MF-Z: 850μA
- Courant de 400 μA en fonctionnement en rafale
- Fréquence de commutation 65 kHz
- Résistance MOSFET à l'état passant
- BM2P060MF-Z: 70.0Ω
- BM2P061MF-Z: 1.00Ω
- BM2P063MF-Z: 3.00Ω
- Plage de température de fonctionnement de -40 °C à +105 °C
- Boîtier SOP-20A 12,8 mm x 10,3 mm x 2,65 mm
Comparaison de sortie
Ressources supplémentaires
Circuit d'application standard
Schéma fonctionnel
Publié le: 2021-08-04
| Mis à jour le: 2022-03-11
