ROHM Semiconductor Carte d'évaluation BM2P060MF-EVK-001
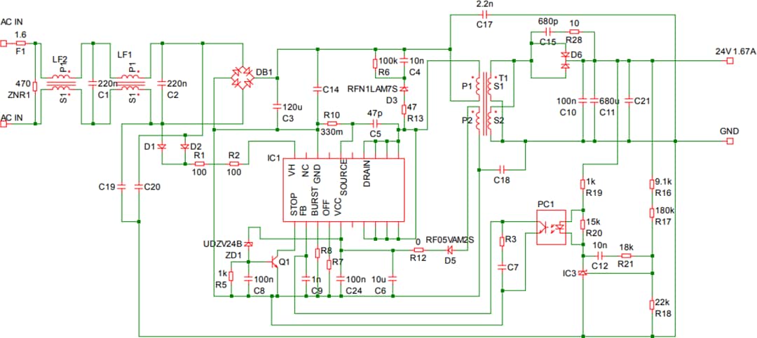
La carte d'évaluation BM2P060MF-EVK-001 de ROHM Semiconductor est une plateforme de démonstration pour le convertisseur CC-CC PWM BM2P061MF-Z. Le BM2P061MF-Z fournit un système optimal pour les applications qui comprennent une prise électrique. Ce composant prend en charge les alimentations électriques isolées et permet des conceptions simples de convertisseurs électriques à faible consommation d'énergie. Le convertisseur CC-CC BM2P061MF-Z réalise un haut degré de flexibilité dans la conception d'alimentation électrique en intégrant un MOSFET de commutation de 650 V et une résistance de détection de courant externe.La carte d'évaluation BM2P060MF-EVK-001 de ROHM Semiconductor dispose d'un convertisseur CC-CC PWM BM2P061MF-Z dans un boîtier SOP-20A. La carte d'évaluation fournit un exemple de circuit de référence d'un convertisseur flyback isolé contrôlé par PWM. Le circuit de référence produit une tension isolée de 24 V à partir d'une entrée de 90 VCA à 264 VCA, avec un courant de sortie maximal de 1,67 A.
Caractéristiques
- Plage de tension d'entrée (VIN) de 90 V à 264 V, 23,0 V standard
- Fréquence d'entrée (fLINE) de 47 Hz à 63 Hz
- Plage de tension de sortie (VOUT1) de 22,8 à 25,2 V, 24,0 V standard
- Plage de courant de sortie (IOUT1) de 0 A à 1,67 A
- Puissance de sortie maximale (POUT) de 40 W
- Puissance d'entrée en mode veille (PINSTBY) standard de 47 mW
- Efficacité d'alimentation électrique (η) standard de 91 %
- Tension d'ondulation de sortie (VRIPPLE) standard de 0,10 Vpp
- Plage de température de fonctionnement (Topr) de -10 °C à +65 ºC
- Circuit imprimé 160,0 mm x 55,0 mm
Équipement nécessaire
- Alimentation électrique de 90 VCA à 264 VCA, 100 W ou plus
- Charge maximale de 2 A
- Voltmètre CC
Disposition de la carte
Schéma de raccordement
Circuit d'application
Publié le: 2021-08-05
| Mis à jour le: 2022-03-11
