Renesas Electronics Régulateurs de commutation intégrés 60 V 5 A RAA211650
Les régulateurs de commutation intégrés 60 V 5 A RAA211650 de Renesas Electronics disposent d'une fréquence de commutation réglable comprise entre 200 kHz et 2,5 MHz. Les régulateurs prennent en charge une vaste plage de tensions d'entrée comprises entre 4,5 V et 60 V ainsi qu'une tension de sortie réglable (0,8 V à un cycle de service maximal VIN). Les faibles MOSFET RDS(ON) intégrés, les systèmes d'entraînement de grille et le contrôleur font du RAA211650 une solution efficace pour réduire la tension.Caractéristiques
- Plage d'alimentation d'entrée de 4,5 V à 60 V
- MOSFET intégrés côté haut (90 mΩ) et côté bas (37 mΩ)
- Tension de référence précise de 1 % sur la plage de température
- Fonctionnement à fréquence fixe avec spectre étalé optionnel et synchronisation d'horloge externe
- Fréquence de commutation réglable de 200 kHz à 2,5 MHz
- Durée de démarrage progressif programmable
- Délais de démarrage et d'arrêt programmables
- Protection bidirectionnelle contre les surintensités sur les deux FET internes
- Protection élargie de la tension et de la température
- Pack QFN compact de 28 Ld 4 x 5 mm
Applications
- Sources d’alimentation industrielles
- PoL industriel et informatique 12 V/48 V
- Distributeurs automatiques, automates et machines de jeux
- Robotique
- Contrôleurs logiques programmables (PLC)
- Après-vente automobile
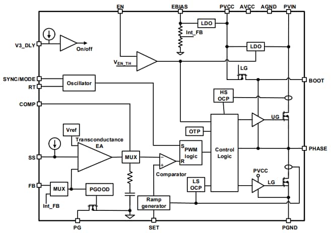
Schéma fonctionnel
Publié le: 2021-09-01
| Mis à jour le: 2023-04-28
