Renesas Electronics Carte d’évaluation à double sortie ISL81805EVAL3Z
La carte d’évaluation à double sortie ISL81805EVAL3Z de Renesas Electronics est conçue pour les applications de conversion de tension négative-positive et à haute tension de sortie. L'ISL81805EVAL3Z dispose du ISL81805, qui est un contrôleur boost synchrone double à haute tension 80 V qui offre un démarrage progressif externe et des fonctions d’activation indépendantes avec une protection intégrée contre les UV/OV/OC/OT. Une fréquence de commutation programmable (allant de 100 kHz à 1 MHz) aide à optimiser la taille de l’inducteur car le solide pilote de grille fournit jusqu’à 20 A pour chaque sortie.Caractéristiques
- Conversion de tension négative en positive
- Large plage d’entrée de -36 V à -60 V
- Démarrage progressif programmable
- Fonctionnement DEM/MLI optionnel
- Prend en charge une sortie pré-polarisée avec démarrage progressif
- Protection OCP à courant constant d'entrée/sortie en option
- Indicateur PGOOD
- Protection OVP, OTP et UVP
Applications
- Télécommunications
- Serveurs et centres de données
- Électronique automobile
- Équipements industriels
- Systèmes électriques
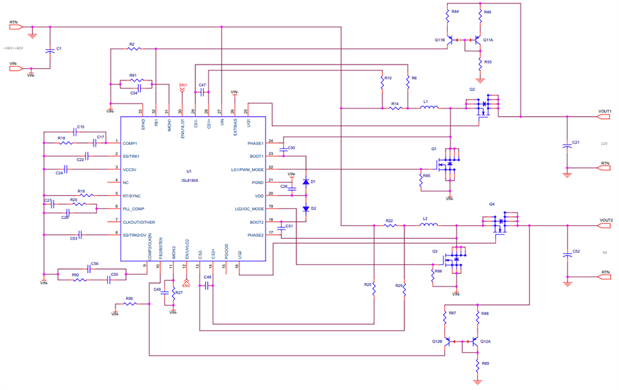
Schéma fonctionnel
Publié le: 2023-12-12
| Mis à jour le: 2024-01-08
