Renesas Electronics Carte d’évaluation Boost synchrone à double sortie ISL81805EVAL2Z
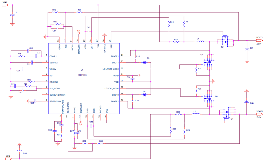
La carte d’évaluation Boost synchrone à double sortie ISL81805EVAL2Z de Renesas Electronics dispose du ISL81805, un contrôleur boost synchrone double haute tension 80V qui permet un démarrage progressif externe, des fonctions d’activation indépendantes et intègre une protection UV/OV/OC/OT. La fréquence de commutation programmable allant de 100 kHz à 1 MHz aide à optimiser la taille de l’inducteur tandis que le robuste pilote de grille fournit jusqu’à 3 A pour le canal 1 et 5 A pour le canal 2. La carte d’évaluation à double sortie ISL81805EVAL2Z est conçue pour les applications à haute tension de sortie. Les FET et l’inducteur sélectionné limitent le courant nominal du ISL81805EVAL2Z.Caractéristiques
- Large plage de valeurs d'entrée
- De 9 V à 36 V pour une sortie de 48 V
- De 9 V à 20 V pour une sortie de 24 V
- Haut rendement à faible charge en fonctionnement DEM à saut d’impulsion
- Démarrage progressif programmable
- Fonctionnement DEM/MLI optionnel
- Protection OCP CC/HICCUP optionnelle
- Prend en charge une sortie pré-polarisée avec démarrage progressif
- Indicateur PGOOD
- Protection OVP, OTP et UVP
- Polarisation externe pour améliorer l’efficacité
- OCP moyen d'entrée/sortie optionnel
Applications
- Télécommunications
- Serveurs et centres de données
- Électronique automobile
- Équipements industriels
- Systèmes électriques
Schéma fonctionnel
Publié le: 2023-12-12
| Mis à jour le: 2023-12-21
