Renesas Electronics EVB Boost synchrone biphasée ISL81805EVAL1Z
La carte d’évaluation Boost synchrone biphasée ISL81805EVAL1Z de Renesas Electronics dispose du ISL81805, un contrôleur boost synchrone double haute tension 80V qui offre un démarrage progressif externe, des fonctions d’activation indépendantes et intègre une protection UV/OV/OC/OT. Une fréquence de commutation programmable (allant de 100 kHz à 1 MHz) permet d’optimiser la taille de l’inducteur, tandis que le pilote de grille robuste fournit jusqu’à 5 A pour la sortie boost. Conçue pour les applications à haute tension de sortie, la limite de courant ISL81805EVAL1Z est limitée par les FET et l’inducteur sélectionné.Caractéristiques
- Large plage d’entrée de 9 V à 36 V
- Haut rendement à faible charge en fonctionnement DEM à saut d’impulsion
- Démarrage progressif programmable
- Fonctionnement DEM/MLI optionnel
- Protection OCP CC/HICCUP optionnelle
- Prend en charge une sortie pré-polarisée avec démarrage progressif
- Indicateur PGOOD
- Protection OVP, OTP et UVP
- Retour polarisé depuis une source externe pour améliorer l’efficacité
- OCP moyen d'entrée/sortie optionnel
Applications
- Télécommunications
- Serveurs et centres de données
- Électronique automobile
- Équipements industriels
- Systèmes électriques
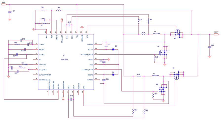
Schéma fonctionnel
Publié le: 2023-12-12
| Mis à jour le: 2024-01-07
