Qorvo Carte d'évaluation QPB9351EVB
La carte d'évaluation de 1,7 GHz à 2,7 GHz QPB9351EVB de Qorvo est conçue pour démontrer facilement la fonctionnalité et la polyvalence des VGA QPB9351. Les VGA Rx à canal double de 1,7 GHz à 2,7 GHz QPB9351 sont développés pour les récepteurs de stations de base macro à haute performance. La carte QPB9351EVB de Qorvo offre une gamme de fréquences de 1 700 MHz à 2 700 MHz.Applications
- Infrastructure sans fil
- Récepteurs diversifiés
- Systèmes de duplexage par répartition dans le temps (TDD) ou en fréquence (FDD)
Topologie
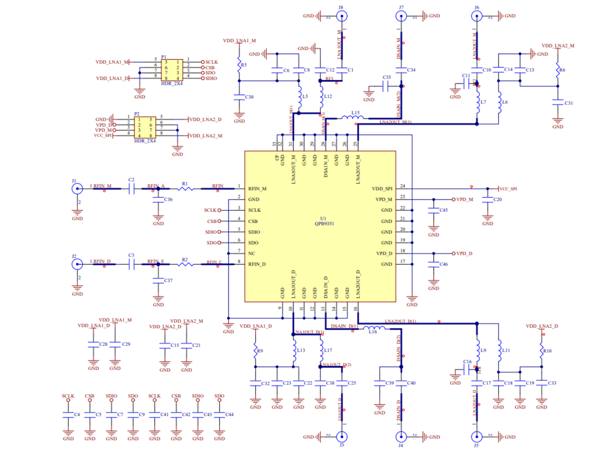
Schéma
Publié le: 2024-05-31
| Mis à jour le: 2024-06-07
