Qorvo Carte d'évaluation QPB9350EVB de 0,7 GHz to 1,0 GHz
La carte d'évaluation QPB9350EVB de 0,7 GHz à 1,0 GHz de Qorvo est conçue pour démontrer facilement la fonctionnalité et la polyvalence des DVGA QPB9350. Les DVGA Rx à canal double de 0,4 GHz à 1,0 GHz QPB9350 sont développés pour les récepteurs de stations de base macro à haute performance. Le carte QPB9350EVB de Qorvo offre une gamme de fréquences de 700 MHz à 1 000 MHz.Applications
- Infrastructure sans fil
- Récepteurs diversifiés
- Systèmes de duplexage par répartition dans le temps (TDD) ou en fréquence (FDD)
Topologie
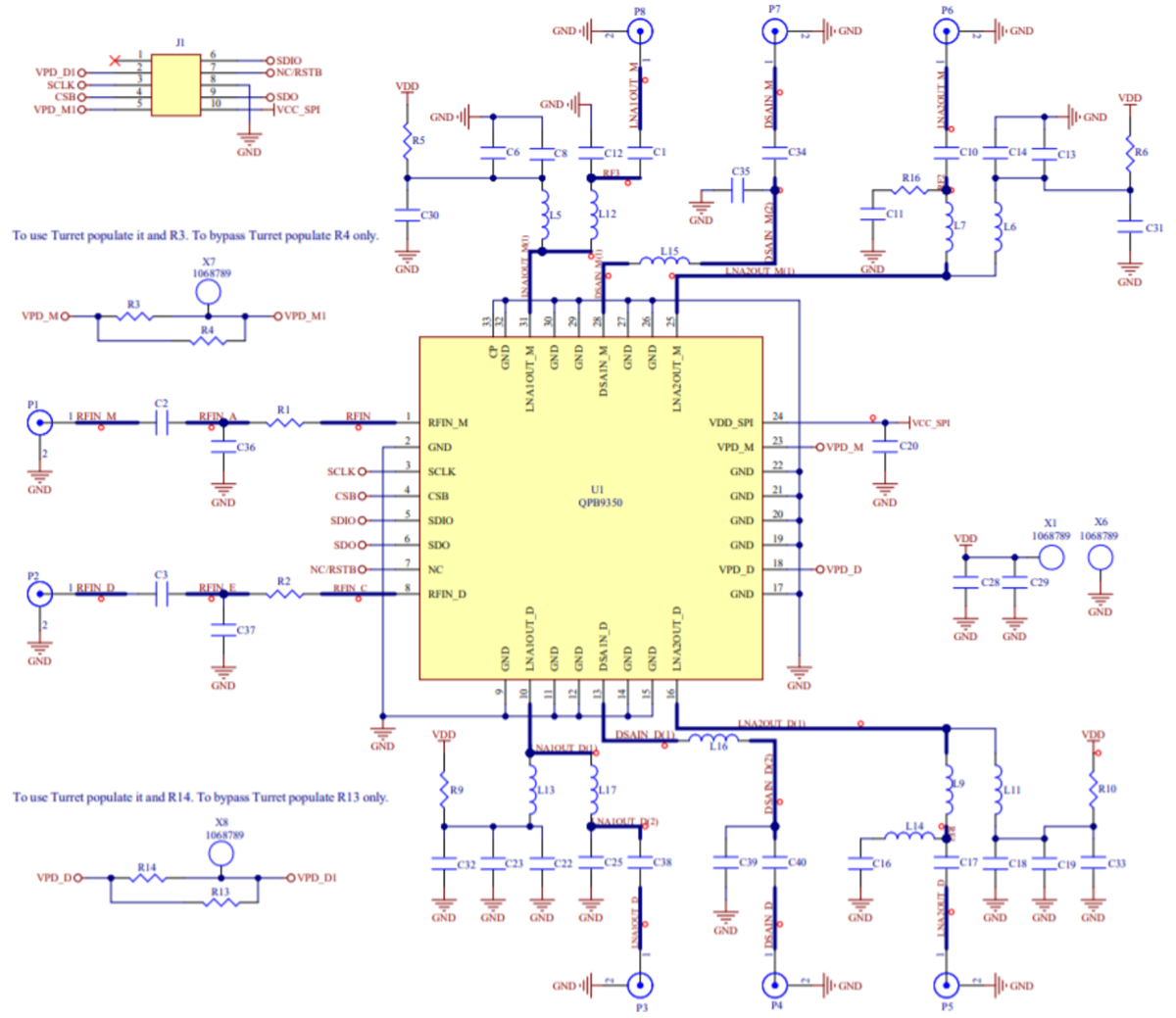
Schéma
Publié le: 2024-05-26
| Mis à jour le: 2024-06-07
