onsemi Contrôleur de facteur de puissance CrM NCP1632A, entrelacé
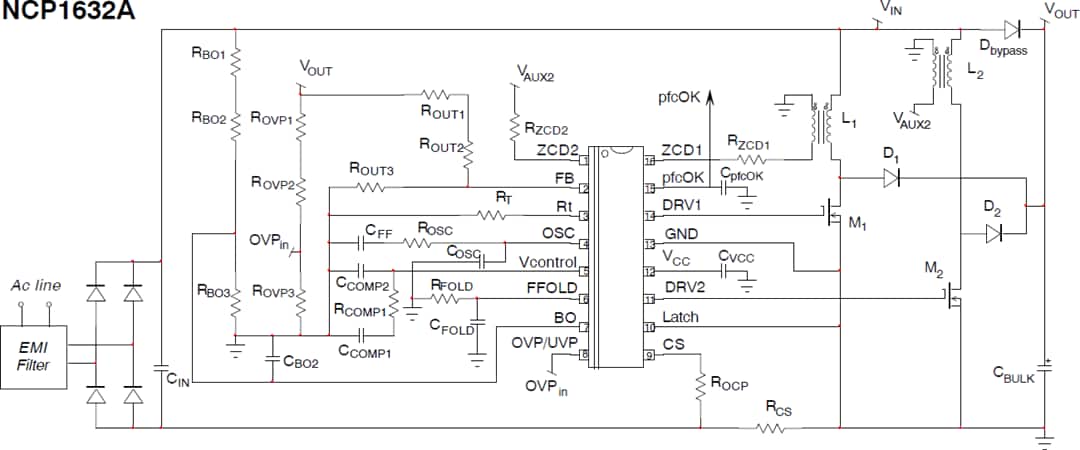
Le contrôleur de facteur de puissance à mode de conduction critique (CrM) NCP1632A d'onsemi est un contrôleur PFC biphasé d'entrelacement. Dans des conditions de charge lourde, le NCP1632A fonctionne en mode de conduction critique (CrM). Le composant peut également fonctionner en mode de conduction discontinue (DCM) avec repli de fréquence à faible charge pour un rendement optimisé sur l'ensemble de la plage de puissance. Le NCP1632A intègre une large gamme de caractéristiques de protection pour une exploitation robuste. Le composant est idéal pour les applications où une haut efficacité sur la plage de charge et un facteur de puissance quasi unitaire sont les exigences clés.Le NCP1632A intègre un pilote double MOSFET pour les applications PFC entrelacées. L'entrelacement consiste à mettre en parallèle deux petites étapes au lieu d'une plus grande. Ce processus facilite la mise en œuvre, permet l'utilisation de composants plus petits et offre une meilleure distribution de chaleur. L'entrelacement étend également la plage de puissance du mode de conduction critique, qui est une technique efficace et économique éliminant le besoin de diodes trr faibles. De plus, les pilotes NCP1632A sont à décalage de phase de 180º pour une ondulation de courant considérablement réduite.
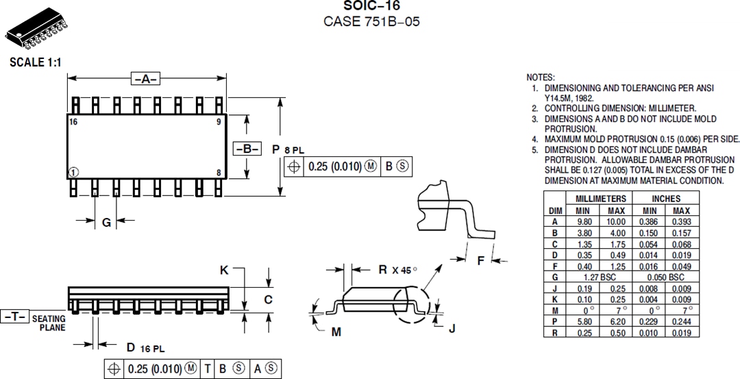
Logé dans un boîtier SOIC-16, le contrôleur de facteur de puissance NCP1632A d'onsemi intègre toutes les caractéristiques nécessaires pour construire des étages PFC robustes et compacts entrelacés, avec un minimum de composants externes.
Caractéristiques
- Facteur de puissance quasi unitaire
- Déphasage substantiel de 180º dans toutes les conditions, y compris les phases transitoires
- Le mode de conduction critique à limitation de fréquence (FCCrM) permet une exploitation en mode de conduction discontinue à fréquence fixe avec une conduction critique réalisable dans les conditions les plus stressantes
- Le fonctionnement FCCrM optimise l´efficacité de l'étage PFC sur la plage de charge
- Contrôle hors phase pour EMI faible et courant rms réduit dans le condensateur de vrac
- Repli de fréquence à faible puissance pour améliorer davantage le rendement à faible charge
- Détection précise du courant nul par enroulement auxiliaire pour allumage en creux
- Compensation transitoire de ligne/charge rapide
- Capacité d'entraînement élevée de -50 mA/+800 mA
- Signal pour indiquer que le PFC est prêt pour le fonctionnement (broche « pfcOK »)
- Plage VCC de 10 V à 20 V
- Protection contre les surtensions et les sous-tensions de sortie
- Détection de baisse de tension avec un délai de 50 ms pour aider à répondre aux spécifications de temps de tenue
- Démarrage progressif pour un fonctionnement de démarrage en douceur
- Réglage programmable de la puissance maximale
- Limitation de courant de surcharge
- Détection des courants d'appel
- Boîtier SOIC-16
Applications
- Alimentations électriques ordinateur
- Écrans plats LCD et plasma
- Tout appareil hors ligne nécessitant une correction du facteur de puissance
Circuit d'application standard
Profil du boîtier
