onsemi Contrôleur de facteur de puissance CrM NCP1623
Le contrôleur de facteur de puissance à mode de conduction critique (CrM) NCP1623 d'onsemi est conçu pour piloter des étages d'amplification PFC.Basé sur une méthode innovante de repli de fréquence synchronisée en creux (VSFF), le NCP1623 fonctionne en mode de conduction critique (CrM) jusqu'à ce que la puissance chute en dessous d'un seuil. Le contrôleur PFC entre en mode de conduction discontinue (DCM) avec un temps mort accru à mesure que la charge diminue dû à un repli de fréquence. Le VSFF maximise le rendement à la fois à des charges nominales et légères. De plus, la circuiterie interne du NCP1623 garantit un facteur de puissance quasi unitaire même lorsque la fréquence de commutation est réduite.Logé dans un boîtier TSOP-6, le contrôleur de facteur de puissance NCP1623 CrM d'onsemi intègre les fonctionnalités nécessaires pour des étages PFC robustes et compacts avec peu de composants externes. La variante NCP1623A fournit une capacité Boost suiveur pour une amélioration drastique de l'efficacité de ligne basse. Ce composant est également disponible en boîtier SOIC-8, qui dispose d'un mode à ultra-faible consommation contrôlé de manière externe par la broche de désactivation.
Caractéristiques
- Repli de fréquence synchronisé en creux (VSFF)
- CrM à forte charge
- DCM à faible charge par contrôle du temps mort
- Commutation en creux en CrM et DCM
- Modulation en temps réel pour PFC élevé en CrM et DCM
- Capacité Boost suiveur (NCP1623A uniquement)
- Régulation de tension de sortie abaissée sur la ligne basse
- Conception d'inducteur de taille réduite et d'étage Boost à haut rendement
- Mode saut (Skip) pour réglage de charge faible
- Mode veille avec une faible consommation de courant (SOIC-8 uniquement)
- Contrôle transitoire de ligne/charge rapide
- Amplificateur de réponse dynamique au niveau du sous-dépassement de sortie
- OVP progressif et OVP rapide à dépassement de sortie
- Protection contre les courants excessifs
- Protection contre les surintensités (OCP)
- Protection contre les surtensions (OVS)
- Protection contre les baisses de courant
- Deuxième protection contre les surtensions (OVP2)
- Options de boîtier TSOP-6 et SOIC-8
- Dispositif sans plomb
Applications
- USB-PD
- Sources d’alimentation industrielles
- Affichage à écran plat
- Tout appareil hors ligne nécessitant une correction du facteur de puissance
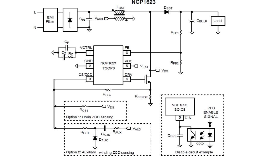
Circuit d'application standard
Profil du boîtier (TSOP-6)
Profil boîtier SOIC-8
Publié le: 2022-08-22
| Mis à jour le: 2022-08-30
