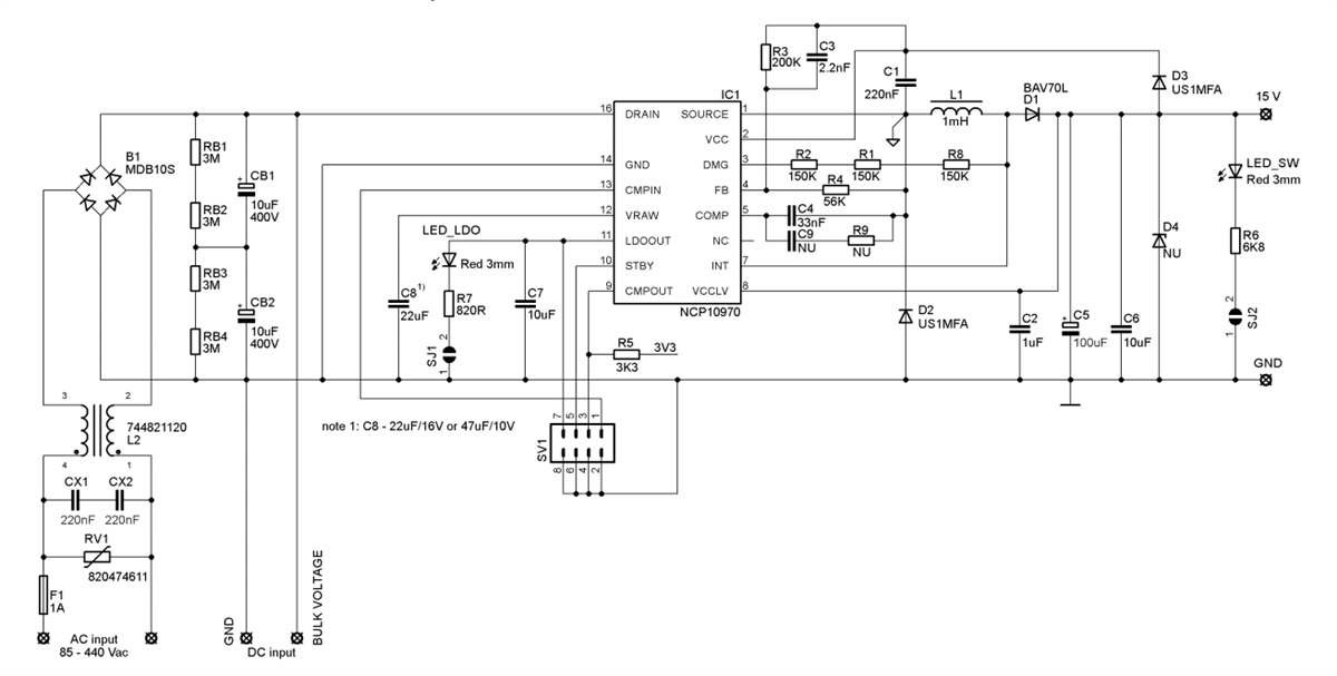
onsemi Carte d'évaluation NCP10970BGEVB
La carte d'évaluation NCP10970BGEVB onsemi dispose d'un convertisseur de topologie buck non isolé qui fournit une tension de sortie réglable allant jusqu'à 16 V et une tension de sortie linéaire fixe de 5 V. Cette carte d'évaluation est prévue pour une tension d'entrée CC allant jusqu'à 620 V et sa plage de tension d'entrée va de 30 VRMS à 440 VRMS.Le courant de sortie nominal de la carte est de 150 mA et est divisé entre la sortie du commutateur et la sortie LDO, c'est-à-dire que lorsque le LDO fournit un courant de sortie de 100 mA, il y a 50 mA sur la sortie du commutateur.
Le CI de gestion d'alimentation NCP10970B1 dans le boîtier SOIC-16 combine un commutateur VH, un LDO, un circuit interne pour créer efficacement la tension d'entrée pour le LDO et un circuit de comparateur interne Le commutateur fonctionne en mode DCM pour assurer un meilleur rendement, de faibles EMI et une meilleure résistance contre les surtensions. L'appareil dispose d'un mode de fonctionnement par saut pour garantir une faible puissance en veille à vide et un niveau d'efficacité élevé à faible charge.
Caractéristiques
- Large plage de tension d'entrée allant jusqu'à 440 Vrms
- Tension de sortie ajustable jusqu'à 16 V
- Tension de sortie linéaire fixe de 5 V
- Rendement élevé
- Conforme à la norme CoC 5 Tier 2
- Faibles émissions EMI
- Protection contre les surintensités
- Protection contre les surtensions
- Protection TSD interne
- Comparateur intégré
Ressources supplémentaires
Schéma
Vue avant et arrière
