NXP Semiconductors Contrôleur double SR GreenChip TEA2095T
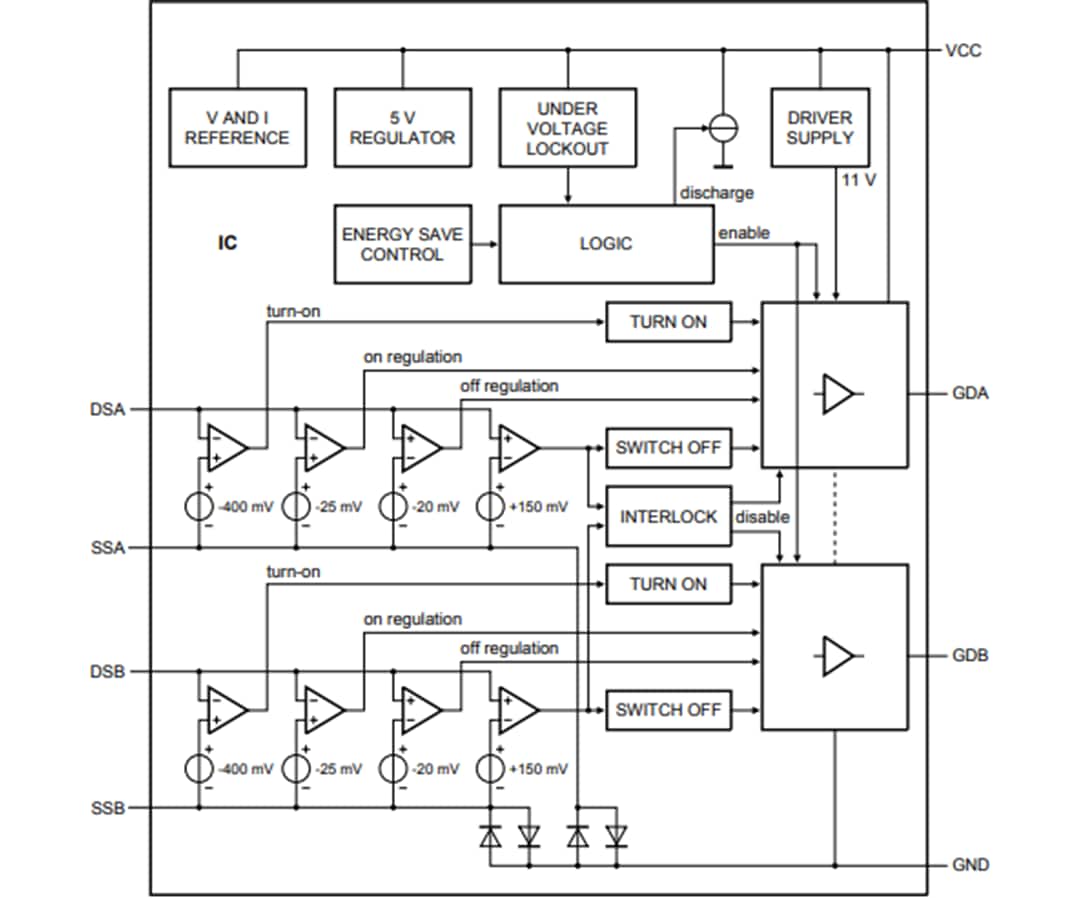
Le contrôleur double redresseur synchrone (SR) GreenChip TEA2095T de NXP Semiconductors est un CI contrôleur dédié pour le redressement synchrone du côté secondaire des convertisseurs résonants. Le TEA2095T NXP intègre une méthode de commande de grille adaptative, fournissant un rendement maximal à n’importe quelle charge. Le TEA2095T dispose de deux étages de commande pour piloter les MOSFET SR, qui redressent les sorties des bobinages du transformateur secondaire à dérivation centrale. Les deux étages de commande de grille ont des entrées de détection individuelles et fonctionnent indépendamment.Le TEA2095T est optimisé pour un fonctionnement efficace avec des MOSFET à très faible ohmique et une commutation à des fréquences élevées. Le TEA2095T est fabriqué selon un procédé de silicium sur isolant (SOI) et est proposé en boîtiers SO-8 et HSO-8 thermiquement améliorés.
Caractéristiques
- Efficacité
- Pilote de grille adaptatif pour une efficacité maximale à n'importe quelle charge
- Courant d’alimentation de 90 μA (standard) en fonctionnement à économie d’énergie
- Niveau de régulation de -25 mV pour piloter des MOSFET à faible ohmique
- Application
- Plage de tension d’alimentation de 4,5 V à 38,0 V
- Double redressement synchrone pour convertisseur résonnant LLC
- Prend en charge un fonctionnement d'alimentation à 5,0 V avec des MOSFET SR de niveau logique
- Entrées différentielles pour détecter les tensions drain et source de chaque MOSFET SR
- Options de boîtier
- SO-8
- SO-8 avec pastille de puce exposée
- Décharge du condensateur de sortie après déconnexion secteur
- Contrôle
- Contrôle SR sans temps de marche minimal
- Pilote de grille adaptatif pour un arrêt rapide à l'extrémité de la conduction
- Protection par verrouillage de sous-tension (UVLO) avec abaissement de grille active
- Fonction de verrouillage pour empêcher la conduction simultanée des MOSFET externes
- Prend en charge une fréquence de commutation de 1,0 MHz
Applications
- Adaptateurs
- Alimentations électriques pour PC de bureau et PC tout-en-un
- Alimentations pour serveurs
- Alimentations en mode commutable
Ressources pour la conception
Schéma fonctionnel
Publié le: 2020-03-31
| Mis à jour le: 2024-10-29
