Nexperia eFuses réarmables NPS3102
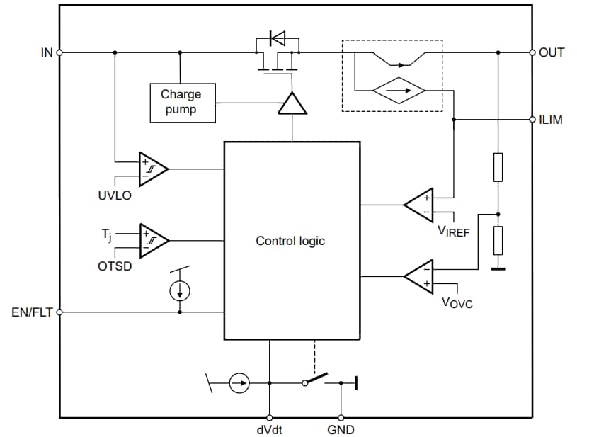
Les eFuses réarmables NPS3102 de Nexperia protègent les charges en aval contre l'exposition à une tension excessive et protègent l'alimentation électrique contre les défauts de charge et les courants d'appel élevés. Ces eFuses disposent d'une plage de fonctionnement jusqu'à 18 V, d'un MOSFET de passage de 17 mΩ intégré, d'une limitation de tension de sortie de 15 V et d'un contrôle programmable du temps de montée de sortie. L'eFuse NPS3102 contrôle la vitesse de balayage en sortie à travers un condensateur sur la broche dVdt. La limite de courant est ajustée dans la plage 2 A à 13,5 A à l’aide d’une résistance sur la broche ILIM. Ces eFuses disposent d’une limitation de surtension intégrée qui limite la tension de sortie dans des conditions de tension d’entrée. Les eFuses NPS3102 doivent être réarmés en basculant la broche EN/FLT ou en faisant passer la tension sur la broche IN en cas de coupure thermique. Ces eFuses sont destinés aux applications 12 V telles que les serveurs, l'infrastructure mobile, le contrôle de ventilateur et l'échange/branchement à chaud.Caractéristiques
- Plage de fonctionnement jusqu'à 18 V et maximum absolu de 21 V
- MOSFET de passage de 17 mΩ intégré
- Limitation de tension de sortie de 15 V
- Limitation de courant de sortie réglable de 2 A à 13,5 A
- Temps de réponse de la protection contre les courts-circuits de 2 µs
- Contrôle de temps de montée de sortie programmable
- Arrêt thermique intégré avec broche d’alerte de défaut
- Options de verrouillage et de relance automatique de réponse aux défauts
- Boîtier plastique sans fil :
- 10 bornes et corps de 3 mm x 3 mm x 0,75 mm (DFN3030-10/SOT8037-1)
- Protection DES :
- HBM ANSI/ESDA/JEDEC JS-001 classe 2 dépasse 2 000 V
- CDM ANSI/ESDA/JEDEC JS-002 classe C3 dépasse 1 000 V
- Plage de température de jonction de -40 °C à 125 °C
Applications
- Serveur
- Disque statique à semiconducteurs (SSD) et disque dur (HDD)
- Infrastructure mobile
- Contrôle de ventilateur
- Échange/branchement à chaud
Schéma fonctionnel
Schéma de circuit d’application
Publié le: 2024-08-08
| Mis à jour le: 2024-08-12
