Nexperia Cartes d'évaluation NEVB-NPS3102
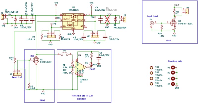
Les cartes d’évaluation NEVB-NPS3102 de Nexperia sont des circuits imprimés (PCB) à 4 couches conçus pour évaluer les performances des fusibles électroniques NPS3102A et NPS3102B. Ces cartes fonctionnent sur une plage de tension d’entrée de 9 V à 18 V et un courant de charge CC continu de 11 A (Tamb = 25 °C). Les cartes NEVB-NPS3102 comprennent un eFuse pour les tests dans divers scénarios. Cela intègre un transistor MOS à canal n pour la surveillance de court-circuit, un circuit comparateur avec indication de défaut LED, des temps de rampe de tension de sortie sélectionnables et des paramètres de limite du courant réglables.Les cartes NEVB-NPS3102 disposent également d'une limite du courant sélectionnable, d'une vitesse de balayage en sortie sélectionnable, d'un indicateur de détection de défaut, d'un FET de court-circuit et de diodes de protection transitoire en entrée et en sortie. Les fusibles électroniques NPS3102A ou NPS3102B peuvent être permutés pour explorer les différences entre les fusibles de verrouillage et de relance automatique.
Caractéristiques
- Deux cartes d’évaluation sont disponibles :
- NEVB-NPS3102A
- NEVB-NPS3102B
- Plage de tension d’exploitation d’entrée de 9 V à 18 V (VIN)
- Courant de charge CC continu de 11 A (Tamb = 25 °C)
- Limite du courant sélectionnable
- Vitesse de balayage en sortie sélectionnable
- Indicateur de détection de défaut
- FET de court-circuit
- Diodes de protection transitoire d’entrée et de sortie
- Un drain ouvert permet la commande
Schéma de principe
Publié le: 2024-08-06
| Mis à jour le: 2024-08-29
