Microchip Technology Carte d'évaluation EV76D05A
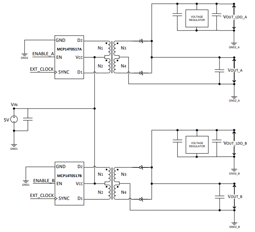
La carte d'évaluation EV76D05A de Microchip Technology est une plateforme dédiée conçue pour évaluer et pour démontrer les performances des pilotes de transformateur push-pull MCP14T0517A et MCP14T0517B. La carte Microchip intègre deux canaux d'alimentation isolés indépendants (un pour chaque variante de dispositif), chacun capable de fournir une sortie régulée standard de 5 V via un régulateur de tension à faible perte (LDO) MCP1727 et de prendre en charge un courant de charge allant jusqu'à 500 mA. Elle fournit également des sorties non régulées sur les deux canaux, apportant ainsi aux concepteurs de la flexibilité lors du test de différentes configurations d'alimentation.Pour répondre aux exigences de synchronisation, la carte EV76D05A comprend des options d'horloge interne et externe ainsi qu'une horloge de 1 MHz programmable générée par un microcontrôleur PIC12F1822 intégré, permettant des fréquences de commutation allant jusqu'à 500 kHz. Les fonctionnalités supplémentaires incluent des connecteurs et des points d'essai pour les entrées, les sorties et les signaux d'horloge, ainsi qu'un contrôle d'activation embarqué ou externe et une protection intégrée contre la surintensité et la surchauffe. Ensemble, ces capacités font de l'EV76D05A une plateforme d'évaluation complète pour explorer les performances du dispositif MCP14T0517A/B dans des applications d'alimentation isolées.
Caractéristiques
- Tension d'entrée de 5 V (VCC)
- Tension de sortie régulée standard de 5 V (VLDO_A et VLDO_B)
- Courant de sortie allant jusqu'à 500 mA (sur chaque canal)
- Fréquences de commutation
- 150 kHz pour MCP14T0517A
- 450 kHz pour MCP14T0517B
- Synchronisation avec un signal d'horloge externe
- Horloge programmable embarquée via le microcontrôleur PIC12F1822 jusqu'à 1 MHz (ce qui donne une fréquence de commutation pouvant atteindre 500 kHz)
- Régulateur de tension LDO MCP1727
- Contrôle d’activation embarqué/externe
- Protections contre surtempérature et surintensité
- Conforme RoHS
Applications
- Alimentations électriques isolées pour MOSFET SiC/Si et IGBTs
- Générateurs de polarisation pour interfaces de communication isolées (CAN, LIN, USB, etc.)
- Générateurs de polarisation pour circuiterie de détection isolée
Contenu du kit
- Carte d'évaluation PCB MCP14T0517A/B (EV76D05A)
- Un fichier « .hex » pour programmer le microcontrôleur embarqué afin de générer un signal d'horloge d'une fréquence de 1 MHz
- Deux cavaliers
- Guide de l'utilisateur
Schéma fonctionnel
Présentation générale
Publié le: 2026-01-20
| Mis à jour le: 2026-02-02
