Infineon Technologies Conception de référence SMPS USB-PD REF_XDPS21081_65W1
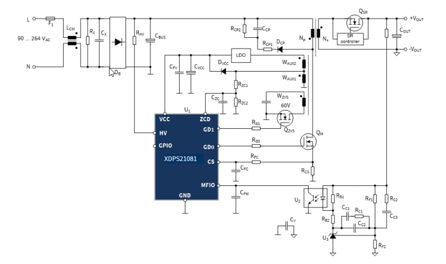
La conception de référence SMPS USB-PD REF_XDPS21081_65W1 Infineon Technologies est dotée d'un contrôleur flyback numérique, d'un MOSFET à super-jonction C7 CoolMOS™ 600 V, d'un MOSFET à redressement synchrone PD OptiMOS™, d'un MOSFET OptiMOS™ 30 V servant de commutateur de sécurité et d'un MOSFET à signal faible. La conception de référence respecte diverses limites réglementaires et permet des conceptions compactes.La conception de référence SMPS USB-PD REF_XDPS21081_65W1 Infineon est un chargeur USB-PD type C de 65 W, avec une plage de tension d'entrée universelle de 90 VCA à 264 VCA. La conception prend en charge une sortie 5 V/3 A, 9 V/3 A, 12 V/3 A, 15 V/3 A et 20 V/3,25 A.
Caractéristiques
- Plage de tension d'entrée universelle de 90 à 264 VCA
- Puissance continue maximale de 65 W avec un rendement maximal de plus de 93 %
- Sortie fixe : 5 V/3 A, 9 V/3 A, 12 V/3 A, 15 V/3 A, 20 V/3,25 A
- Respecte les exigences européennes CoC de niveau 2 et Energy Star niveau VI du DOE relatives au rendement moyen et à la puissance d'entrée à vide
Applications
- USB-PD
- Charge
- Biens de consommation
- Alimentation
- SMPS
Liste des composants
•Contrôleur flyback ZVS quasi-résonnant forcé (XDPS21081)
•Transistor de puissance C7 CoolMOS™ 600 V (IPL60R185C7)
•Transistor à signal faible OptiMOS™ (BSL606SN)
•Transistor de puissance OptiMOS™ 5 100 V (BSC0802LS)
•Transistor de puissance PD OptiMOS™ (BSZ0905PNS)
Circuit de démonstration simplifié
Disposition de la carte PCB
Publié le: 2021-05-24
| Mis à jour le: 2026-02-17
