Analog Devices Inc. Mini PMIC à quatre sorties MAX20430
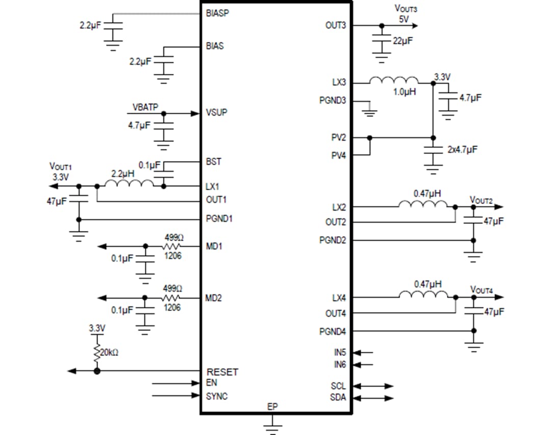
Le mini CI de gestion d’alimentation (PMIC) à quatre sorties MAX20430 d'Analog Devices Inc. est un convertisseur CC-CC à haut rendement et quatre sorties et un watchdog fenêtré optimisé pour les applications automobiles. La première sortie (OUT1) agit comme un convertisseur Buck synchrone qui convertit la tension de la batterie du véhicule en 3,3 V jusqu’à 2,5 A. La troisième sortie (OUT3) augmente OUT1 à 5,0 V jusqu’à 500 mA, tandis que les deuxième et quatrième sorties (OUT2 et OUT4) agissent comme des convertisseurs Buck synchrones basse tension, fonctionnant à partir d'OUT1, fournissant une plage de tension de sortie de 0,8 V à 3,9875 V jusqu’à 3 A. Toutes les sorties atteignent une erreur de sortie de ±1,5 % sur la plage de charge/ligne et de température.Le composant dispose d’un mode de modulation de largeur d’impulsion (PWM) à fréquence fixe de 2,1 MHz pour toutes les sorties CC-CC, fournissant une meilleure immunité au bruit et une meilleure réponse transitoire de charge. Le fonctionnement en fréquence de 2,1 MHz permet l’utilisation de condensateurs tout céramique et minimise les composants externes. La modulation de fréquence à spectre étendu programmable minimise les émissions électromagnétiques rayonnées. Les commutateurs intégrés à faible RDS (ON) améliorent le rendement à fortes charges et simplifient la disposition par rapport aux solutions discrètes.
Le composant est proposé avec des tensions de sortie prédéfinies en usine. Les autres caractéristiques comprennent un démarrage progressif, une protection contre les surintensités et les surchauffes.
Caractéristiques
- Fonctions multiples pour une petite taille
- Convertisseur Buck synchrone à haute tension jusqu’à 2,5 A
- Plage de tension d’entrée de 3,5 V à 40,0 V
- Tension de sortie 3,3 V
- Convertisseur Boost synchrone 5 V 500 mA
- Doubles convertisseurs Buck synchrones jusqu'à 3 A
- de 8 V à 3,9875 V par incréments de 12,5 mV
- Séquenceur de puissance flexible pour OUT2, OUT3 et OUT4
- Watchdog programmable ou fenêtré de défi/réponse
- Deux moniteurs de tension UV/OV programmables gratuits
- Interface compatible I2C fast mode plus avec option de vérification des erreurs de paquets (PEC)
- Fonctionnement interne 1 MHz avec option de spectre étalé
- Sortie de réinitialisation
- Fonctionnement MLI (Modulation de largeur d’impulsion) forcé en mode courant
- Haute précision pour les applications de niveau d'intégrité de sécurité automobile (ASIL)
- Précision de la tension de sortie : ± 1,5 %
- Surveillance OV/UV ±1 %
- Diagnostics et circuits redondants
- Conforme ASIL C
- Référence redondante
- Diagnostics BIST
- Sûreté intégrée sur les broches ouvertes
- Détection de broche en court-circuit à la réinitialisation
- Détection d'emplacement de montage ID
- Robuste pour l’environnement automobile
- Protection contre les surchauffes et les courts-circuits
- Plage de température automobile de classe 1 de -40 °C à +125 °C
- Boîtier TQFN24 à flancs mouillables 5 mm x 5 mm
Applications
- Systèmes avancés d’assistance au conducteur (ADAS)
- Applications ASIL
Schéma fonctionnel simplifié
Circuit d'application standard
