Analog Devices / Maxim Integrated Pilotes à pont en H MAX22213
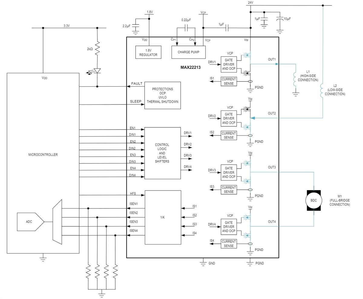
Les pilotes à pont en H MAX22213 d’Analog Devices / Maxim Integrated présentent quatre pilotes demi-ponts en H contrôlables individuellement de 36 V, 3,8 AMAX. Ces dispositifs peuvent être utilisés pour piloter quatre solénoïdes, deux moteurs CC à balais, un moteur pas-à-pas simple ou une combinaison de charges différentes. Les pilotes MAX22213 intègrent une détection de courant non dissipative, ce qui élimine les résistances de puissance externes encombrantes normalement nécessaires pour cette fonction. Il en résulte une économie d’espace et d’énergie considérable par rapport aux applications classiques basées sur une résistance de détection externe. Les applications typiques comprennent les pilotes de moteurs pas-à-pas, les pilotes de moteur à CC à balais, les pilotes de solénoïde et les vannes verrouillées.Les pilotes à pont en H MAX22213 disposent de FET de puissance à très faible impédance, ce qui se traduit par un haut rendement de pilotage et une faible production de chaleur. Le RON total standard (côté haut plus côté bas) est de 0,25 Ω (standard). Chaque demi-pont peut être contrôlé individuellement par la moyenne de deux entrées logiques. Ces pilotes sont disponibles en boîtiers TSSOP 28 broches 5 mm x 5 mm, TQFN 32 broches et 4,4 mm x 9,7 mm.
Caractéristiques
- Quatre pilotes indépendants à demi-pont en H :
- Tension de fonctionnement maximale 36 V
- RON de 0,25 Ω (côté haut + côté bas) à TA = +25 °C
- Contrôle totalement indépendant des demi-ponts
- Protections :
- Protection contre les surintensités pour chaque canal individuel (OCP)
- Verrouillage de sous-tension (UVLO)
- Arrêt thermiqueTSD = +165 °C
- Boîtiers TQFN à 32 broches de 5 mm x 5 mm et boîtiers TSSOP à 28 broches de 4,4 mm x 9,7 mm
- Courant nominal par pont en H (TA = +25 °C)
- IMAX = 3,8 A (courant impulsif pour piloter des charges capacitives)
- IRMS = 2 A
- La détection de courant interne (ICS) élimine les résistances externes encombrantes et améliore l’efficacité.
- Broche HFS (demi-pleine échelle) pour améliorer la précision de contrôle du courant dans la plage de courant faible
- Moniteur de sortie de détection de courant
- Broche de l’indicateur dedéfaut(FAULT)
Applications
- Pilote de moteur pas-à-pas
- Pilote de moteur CC à balais
- Pilote de solénoïde
- Vannes verrouillées
Schéma fonctionnel simplifié
Circuit d'application standard
Publié le: 2024-06-28
| Mis à jour le: 2024-08-05
