Analog Devices Inc. Carte d'évaluation TMC2210STEPSTICK
La carte d’évaluation TMC2210STEPSTICK d’Analog Devices Inc. est conçue pour évaluer les CI pilotes de moteur pas-à-pas TMC2210. Ces CI fonctionnent sur une plage de tension d’alimentation de 4,5 V à 36 V. La carte d’évaluation TMC2210STEPSTICK est fournie en dimensions de 0,6 pouces de largeur et 0,8 pouces de hauteur.Caractéristiques
- plage de tension d’alimentation 4,5 V à 36 V
- Jusqu'à 2,0 Ade RMS Iphase
- De 1 à 256 micro-pas
- Mode PWM silencieux StealthChop2
- Détection de charge moteur sans capteur StallGuard4
- Contrôle via les interfaces STEP et DIR
- Dimensions :
- Largeur de la carte 0,6 pouces et hauteur 0,8 pouces
- 2 rangées d’embases 8 broches de 0,1 pour broches/connecteurs
Vue de dessus et de dessous du module
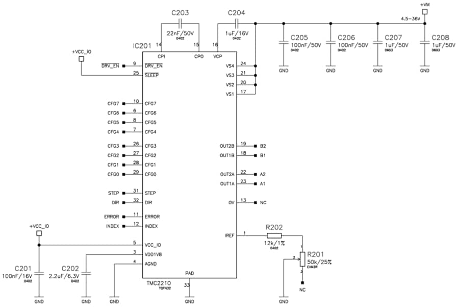
Schéma
Publié le: 2024-07-23
| Mis à jour le: 2024-08-21
