Analog Devices Inc. Régulateurs Buck/Boost réversibles 5 A MAX38890
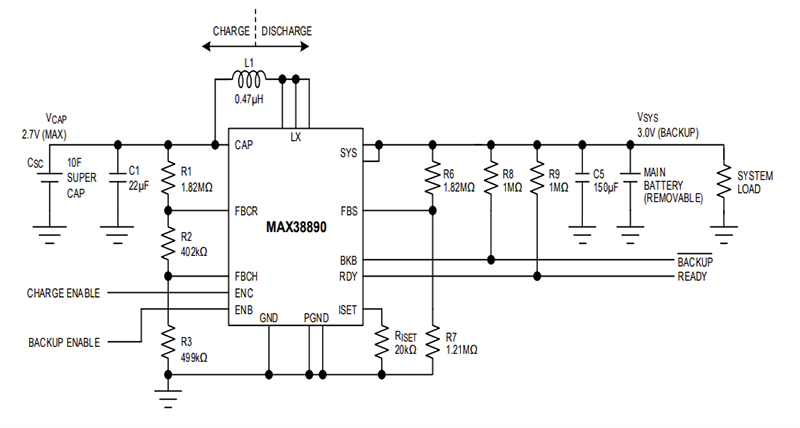
Les régulateurs Buck/Boost réversibles 5 A MAX38890 d'Analog Devices Inc. sont conçus pour transférer la puissance entre un supercondensateur et un rail d'alimentation du système. Le MAX38890 offre une plage de sortie système de 2,5 V à 5,5 V et une plage de supercondensateur de 0,5 V à 5,5 V, avec une précision de seuil de ±1 %. Fonctionnant dans une plage de température de -40 °C à +125 °C, les composants MAX38890 en boîtier TQFN à 16 broches de 3 mm2 disposent d'un rendement maximal de 94 % (mode charge/décharge), de sorties d'état prêt/de secours et d'un courant de repos de 4μ A à l'état prêt.Les régulateurs MAX38890 sont programmables en externe pour la charge de crête, la tension maximale du supercondensateur, la tension de secours du système et les courants d'inductance de secours. Lorsque la batterie principale est présente et que la tension du système est supérieure à la tension minimale du système pour le chargement, le MAX38890 charge le supercondensateur avec un courant moyen maximal de 2,5 A Une fois le supercondensateur complètement chargé, le circuit consomme uniquement 4 μA de courant tout en maintenant le supercondensateur à l'état prêt. Lors du retrait de la batterie primaire, le MAX38890 consomme de l'énergie du supercondensateur et régule la tension du système à la tension de secours définie avec un courant d'inductance de crête maximal programmé de 5 A.
Caractéristiques
- Plage de tensions de sortie du système de 2,5 V à 5,5 V
- Plage de tension du supercondensateur de 0,5 V à 5,5 V
- Précision de seuil de ±1 %
- Hystérésis de 2,5 % entre la sauvegarde et le chargement
- Limite du courant d’inductance 1 A à 5 A crête (programmable par broche via une résistance externe)
- Rendement maximal de 94 %, mode charge ou décharge
- Courant de repos de 4 µA à l’état prêt
- Les sorties d'état prêt et de secours fournissent un état en temps réel au système
- Boîtier TQFN à 16 broches, 3 mm2
- Plage de température de fonctionnement : -40 °C à +125 °C
Applications
- Équipement industriel portable
- Appareils portables / ordinateurs avec batterie amovible
- Capteurs et actionneurs industriels
- Suivi de l’après-vente automobile
Schéma d’application simplifié
Circuit d'application standard
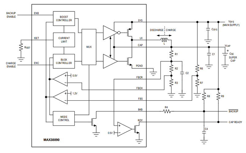
Schéma fonctionnel
