Analog Devices Inc. Kit d’évaluation MAX38890AEVKIT
Le kit d’évaluation MAX38890AEVKIT d’Analog Devices Inc. démontre les caractéristiques des régulateurs Buck/Boost réversibles 5 A MAX38890. Ces régulateurs transfèrent la puissance entre un supercondensateur et un rail d'alimentation du système. Les régulateurs MAX38890 sont programmables en externe pour la charge de crête, la tension maximale du supercondensateur, la tension de secours du système et les courants d'inductance de secours. Le MAX38890 charge le supercondensateur avec un courant moyen maximal de 2,5 A lorsque la batterie principale est présente et que la tension du système est supérieure au minimum de chargement. Une fois le supercondensateur complètement chargé, le circuit consomme 4 μA de courant tout en maintenant le supercondensateur à l'état prêt. Lors du retrait de la batterie primaire, le MAX38890 consomme de l'énergie du supercondensateur et régule la tension du système à la tension de secours définie avec un courant d'inductance de crête maximal programmé de 5 A.Caractéristiques
- Plage de tensions de sortie du système de 2,5 V à 5,5 V
- Plage de tension du supercondensateur de 0,5 V à 5,5 V
- Limite du courant d'inductance de crête de 5 A maximum pour les modes de chargement et de secours
- VSYS ajustables par résistance, tensions VCAP
- Courants de charge et de secours réglables par résistance
- Disposition éprouvée d’une PCB à deux couches de cuivre de 2 oz
- Démontre une taille de solution compacte
- Totalement assemblée et testée
Applications
- Équipement industriel portable
- Appareils portables / ordinateurs avec batterie amovible
- Capteurs et actionneurs industriels
- Suivi de l’après-vente automobile
Équipement nécessaire
- 1 kit d'évaluation MAX38890A
- Alimentation électrique CC 5 A, 6 V
- 2 multimètres numériques (DMM)
Présentation
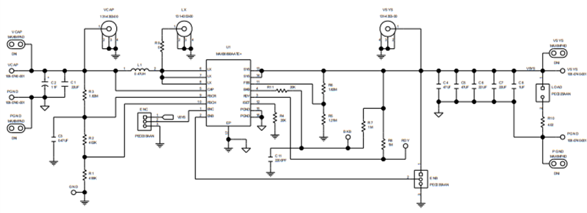
Schéma
Ressources supplémentaires
Publié le: 2023-05-04
| Mis à jour le: 2023-05-08
