Analog Devices Inc. Entrées numériques industrielles octales MAX22196
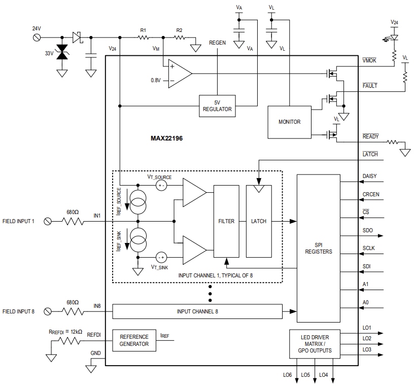
Les entrées numériques industrielles octales MAX22196 d'Analog Devices Inc. traduisent huit entrées industrielles de niveau 24 V ou TTL en sorties de niveau logique. Ces entrées numériques de dissipation/source sont configurables individuellement comme un dissipateur (type P) et une source (type N). Les entrées MAX22196 sont également configurables individuellement pour les modes type 1/3, type 2, TTL et HTL (niveaux 24 V à haute impédance). Ces entrées numériques sont alimentées à partir d'une alimentation de terrain de 8 V à 36 V pour un fonctionnement dissipateur/source. Les entrées MAX22196 comprennent une interface série permettant la configuration et la lecture de données sérialisées via SPI. Ces entrées numériques sont équipées d'un régulateur linéaire 5 V intégré qui fournit jusqu'à 20 mA de courant de charge.Les entrées numériques MAX22196 disposent de filtres de perturbation programmables, d'un mode de compteur descendant 16 bits par entrée en option, de sorties de matrice de pilote LED ou GPO, d'une interface logique de 2,5 V à 5,5 V et de diagnostics étendus. Ces entrées numériques disposent également d'une détection d'erreur de contrôle de redondance cyclique (CRC) sur SPI et de SPI adressable ou en guirlande pour réduire les canaux d'isolement. Les entrées MAX22196 satisfont les exigences d'immunité transitoire spécifiées dans la norme CEI 61131-2, y compris les décharges électrostatiques (DES) conformément aux normes CEI 61000-4-2. Ces entrées satisfont les exigences de rafales/transitoires électriques rapides (EFT) conformément aux normes CEI 61000-4-4 et d'immunité aux surtensions conformément aux normes CEI 61000-4-5. Les entrées MAX22196 fonctionnent sur une plage de température de -40 °C à 125 °C et sont disponibles en boîtier TQFN à 32 broches de 5 mm x 5 mm. Ces entrées numériques sont utilisées dans les contrôleurs logiques programmables, l’automatisation d’usine et le contrôle de processus.
Caractéristiques
- Configurables par logiciel
- Huit entrées configurables individuellement comme dissipateur ou source
- Modes type 1/3, type 2, TTL et Hi-Z (HTL)
- Plage de courant d'entrée précise réglable par résistance large de 0,5 mA à 6,75 mA
- SPI adressable ou en guirlande pour réduire les canaux d'isolement
- Filtres de perturbation programmables
- Mode de compteur descendant 16 bits en option par entrée
- Diagnostics étendus (surveillance de la tension d'alimentation, alarmes de température, alarmes de défaut de circuit imprimé et coupure thermique)
- Faible dissipation énergie
- Tension d'exploitation d'alimentation de champ de 8 V à 36 V
- Faible courant d'alimentation de 2 mA maximum
- Solution robuste
- CEI 61000-4-2 DES entrefer ±15 kV et contact ±8 kV avec une résistance d'impulsion minimale de 680 Ω aux entrées de champ
- CEI 61000-4-5 surtension ±1,2 kV/42 Ω avec une résistance d'impulsion minimale de 680 Ω aux entrées de champ
- Détection d'erreur de contrôle de redondance cyclique (CRC) sur SPI
- Température de fonctionnement de -40 °C à +125 °C
- Solution compacte :
- Régulateur linéaire intégré 5 V, 20 mA
- Interface logique de 2,5 V à 5,5 V
- Sorties de matrice de pilote LED ou GPO
- Boîtier TQFN à 32 broches de 5 mm x 5 mm
Applications
- Contrôleurs logiques programmables (PLC)
- Automatisation industrielle
- Contrôle des processus
Vidéos
Schéma fonctionnel
Schéma du circuit d’application
