Analog Devices Inc. Gestionnaires de systèmes d'alimentation à 2 canaux LTC2971
Les gestionnaires de système d'alimentation à 2 canaux LTC2971 Analog Devices Inc. sont utilisés pour séquencer, régler (servo), marger, superviser, gérer les défaillances et fournir une télémétrie et des erreurs de journal. Ces gestionnaires de systèmes d'alimentation utilisent un algorithme propriétaire de connexion souple pour minimiser les perturbations d'alimentation. Les gestionnaires à 2 canaux LTC2971 surveillent la tension d'entrée de 0 V à 60 V, le courant d'entrée à moins de 1 % et accumulent de l'énergie. Ces gestionnaires gèrent les sorties de -60 V à 60 V et la marge ou le réglage à 0,25 %. Les applications standards incluent les ordinateurs et les serveurs réseau, les tests et mesures industriels, les systèmes haute fiabilité et l'imagerie vidéo et médicale.Caractéristiques
- Séquence, réglage, marge, supervision, gestion, enregistrement des défaillances et surveillance de la télémétrie de deux alimentations électriques
- Courant d'entrée à moins de 1 % et accumulation de l'énergie
- Gérez les sorties de −60 V à 60 V et la marge ou le réglage à 0,25 %
- Pris en charge par l'interface utilisateur graphique (GUI) LTpowerPlay®
- Coordonne le séquençage et la gestion de défaillance
- Sur plusieurs appareils PSM ADI
- Fonctionnement autonome sans logiciel supplémentaire
- Connexion directe aux broches IMON du régulateur
Applications
- Ordinateurs et serveurs réseau
- Appareils de mesure et d'essai industriels
- Systèmes haute fiabilité
- Vidéo et imagerie médicale
Caractéristiques techniques
- Contrôle de la tension d'entrée de 0 V à 60 V
- Interface série conforme I2C/PMBus/SMBus 1,8 V à 3,3 V
- Peut être alimenté de 3,3 V ou 4,5 V à 60 V
- Disponible en boîtier BGA de 7 mm × 7 mm à 49 broches
Vidéos
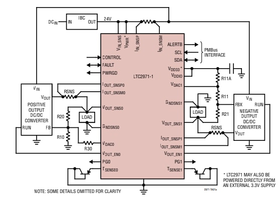
Schéma de circuit d'application standard
Ressources supplémentaires
Publié le: 2020-09-18
| Mis à jour le: 2024-11-06
