Analog Devices Inc. Convertisseurs CC-CC LT8644S
Les convertisseurs CC-CC LT8644S d'Analog Devices Inc. sont des convertisseurs Buck monolithiques, à fréquence constante et en mode courant. Ces convertisseurs disposent d'une architecture Silent Switcher de deuxième génération conçue pour minimiser les émissions EMI tout en offrant un haut rendement à des fréquences de commutation élevées. Les convertisseurs CC-CC LT8644S fonctionnent sur une plage de 1,5 V à 8 V PVIN et une plage de 0,6 V à VIN VOUT . Ces convertisseurs fournissent une plage de fréquence réglable/synchronisable de 300 kHz à 3,5 MHz et un temps d'allumage minimum rapide de 20 ns.Les convertisseurs CC-CC LT8644S fonctionnent en mode continu forcé (FCM) pour une réponse transitoire rapide et un fonctionnement à pleine fréquence sur une large plage de charge. Ces convertisseurs fonctionnent en mode rafale (Burst Mode) pour une faible consommation de courant en veille. Les convertisseurs CC-CC LT8644S peuvent être utilisés dans des applications telles que les alimentations automobiles et industrielles et la conversion abaisseuse à usage général.
Caractéristiques
- Architecture Silent Switcher 2
- Émissions EMI ultra-faibles sur toute carte de circuit imprimé
- Les condensateurs de dérivation internes réduisent les EMI rayonnées
- Modulation de spectre étalé optionnelle
- Rendement élevé à haute fréquence
- Fonctionnement polyphasé jusqu'à 12 phases
- Réponse transitoire rapide avec compensation externe
- Rendement jusqu'à 94 % à 2 MHz, 3,3 VIN à 1,2 VOUT
- Rendement jusqu'à 93 % à 2 MHz, 5 VIN à 1,2 VOUT
- Fonctionnement en mode continu forcé (FCM)
- Fonctionnement en mode rafale (Burst Mode) à faible courant de repos
- Démarrage progressif et bonne puissance de sortie
- Petit boîtier LQFN à 24 fils de 4 mm × 4 mm
- Homologué AEC-Q100 pour les applications automobiles
Caractéristiques techniques
- Plage PVIN de 1,5 V à 8 V
- Plage SVIN de 2,7 V à 8 V
- Plage VOUT de 0,6 V à VIN
- Plage de fréquence réglable et synchronisable de 300 kHz à 3,5 MHz
- Fonctionnement en mode rafale (Burst Mode) à faible courant de repos :
- Ondulation de sortie <10 mV
- IQ 180 µA régulant 5 VIN à 1,2 VOUT
- Période de mise sous tension minimum rapide de 20 ns
Applications
- Alimentations industrielles et automobiles
- Abaisseur à usage général
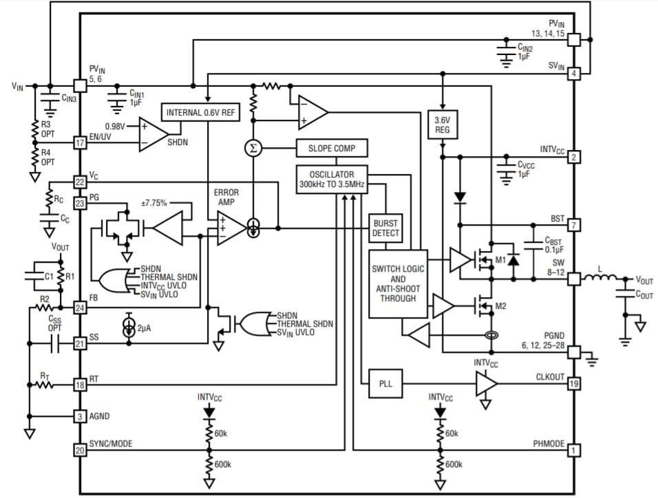
Schéma de principe
Publié le: 2022-01-21
| Mis à jour le: 2022-03-11
