Analog Devices Inc. Carte d'évaluation DC2779A
La carte d'évaluation DC2779A d'Analog Devices Inc. est conçue pour évaluer le régulateur abaisseur synchrone LT8644S. Cette carte d'évaluation fonctionne sur une plage de tension d'entrée de 2,7 V à 8 V, une tension de sortie maximale de 1,2 V, une fréquence de commutation par défaut de 2 MHz et un rendement de 90,2 %. La carte d'évaluation DC2779A dispose d'un filtre EMI qui peut être inclus en appliquant la tension d'entrée à la borne VEMI.Caractéristiques
- Inclut une broche SYNC/MODE mise à la terre par défaut pour un fonctionnement en mode rafale à faible ondulation
- Facile à configurer
- Inclut un filtre EMI
Caractéristiques techniques
- Plage de tension d’alimentation d'entrée de 2,7 V à 8 V
- Plage de tension de sortie de 1,18 V à 1,22 V
- Fréquence de commutation standard de 2 MHz
- Rendement : 90,2 %
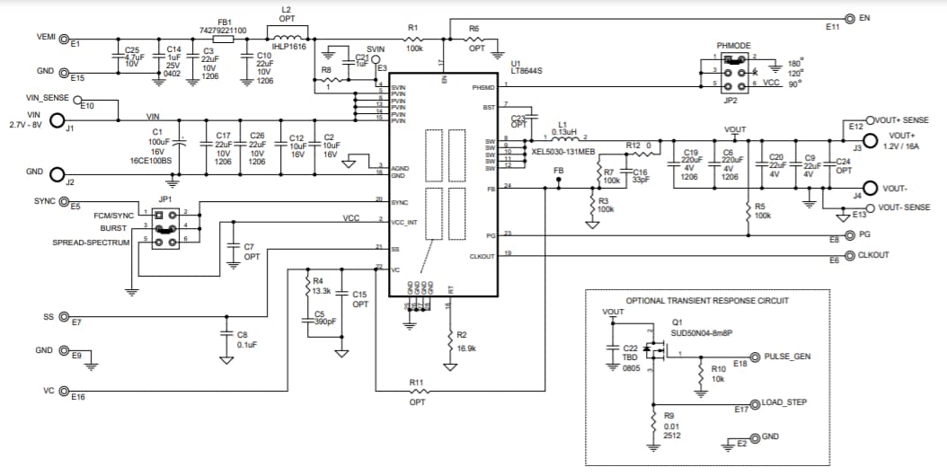
Schéma de principe
Publié le: 2022-01-21
| Mis à jour le: 2022-03-11
