Analog Devices Inc. Régulateurs linéaires de perte de niveau LT3074
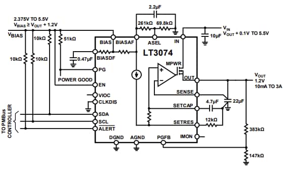
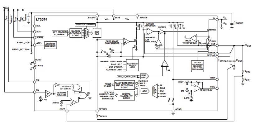
Les régulateurs linéaires de perte de niveau LT3074 d'Analog Devices Inc. sont des régulateurs basse tension, à faible bruit et à réponse transitoire ultra-rapide, dotés d'une interface série PMBus. Ces régulateurs sont pris en charge par l’outil de développement logiciel LTPowerPlay avec une interface utilisateur graphique (GUI). Les régulateurs LT3074 prennent en charge une interface série conforme à PmBus pour le contrôle, la télémétrie et le signalement des défaillances qui fonctionnent sur une plage de fréquence de 10 kHz à 400 kHz. Ces régulateurs émettent un courant de référence de précision de 100µA vers la broche SETRES. Les régulateurs LT3074 intègrent une fonction de suivi (VIOC) afin de contrôler le régulateur de commutation en amont pour maintenir une tension constante. Ces régulateurs fournissent jusqu’à 3 A avec une tension de perte de niveau standard de 45 mV. Les régulateurs LT3074 disposent de limites de courant programmables, d'une capacité de démarrage rapide et d'un power good programmable.Les régulateurs LT3074 sont conçus comme une source de courant de précision suivie d'un amplificateur à gain unitaire haute performance. Ces régulateurs peuvent être parallèles pour réduire le bruit, améliorer le courant de sortie et diffuser de la chaleur sur la carte de circuit imprimé. Les régulateurs LT3074 sont disponibles en boîtier LQFN 22 fils (3 mm x 4 mm). Ces régulateurs sont utilisés dans les instruments à faible bruit, les convertisseurs de données de haute précision, les alimentations électriques RF et les applications médicales.
Caractéristiques
- Bruit ultraléger de 1,2 µVRMS (de 10 Hz à 100 kHz)
- Bruit de point ultra-faible 3,5 nV/√Hz à 10 kHz
- Bruit 1/f ultra-faible de 7 µVP-P (0,1 Hz à 10 Hz)
- PSRR élevé à haute fréquence de 52 dB à 1 MHz
- Stables avec des condensateurs céramiques de sortie (10 μF minimum)
- Dispositifs parallèles multiples pour un courant plus élevé
- Réponse transitoire ultra-rapide
- Tension de perte de niveau standard 45 mV
- Disponibles en boîtier LQFN à 22 fils (3 mm x 4 mm) (boîtier stratifié avec empreinte QFN)
- Capacité PmBus :
- VOUT, IOUT, VIN, VBIAS, et rapports de température
- Marge VOUT
- Limites d'avertissement de surintensité et de sous-intensité IOUT
- Limites d'avertissement de sous-tension et de surtension VOUT,VIN et VBIAS
- Limite d’avertissement de surchauffe
- Broche VIOC de contrôle du convertisseur de commutation en amont
Applications
- Alimentations électriques RF :
- PLL et VCO
- Mélangeurs
- LNA et PA
- Convertisseurs de données haut débit haute précision
- Instrumentation à faible bruit
- Post-régulateur pour alimentations de commutation
- Alimentations électriques FPGA et DSP
- Exigences médicales
Schéma fonctionnel
Schéma d'application
Publié le: 2025-01-28
| Mis à jour le: 2025-10-09
