Analog Devices Inc. Régulateurs linéaires à bruit ultra-faible LT3078
Les régulateurs linéaires à ultra-faible bruit LT3078 d'Analog Devices Inc. sont des régulateurs à faible tension, à taux de réjection d’alimentation (PSRR) élevé et à réponse transitoire ultra-rapide. Ces régulateurs fournissent jusqu’à 5 A avec une tension de relâchement standard de 55 mV. Les régulateurs LT3078 fonctionnent dans la plage de tension de sortie de 0,6 V à 5,5 V et disposent d’une limite de courant programmable de ±3 % à 5 A. La tension de sortie peut être sélectionnée numériquement avec précision, permettant des ajustements par incréments 50 mV de 0,5 V à 1,2 V et 100 mV de 1,2 V à 1,8 V. Ces régulateurs comprennent des protections intégrées telles que le verrouillage de sous-tension (UVLO), la limite de courant interne et l’arrêt thermique avec hystérésis. Les régulateurs LT3078 sont idéaux pour alimenter les convertisseurs de données, les FPGA à hautes performances, les RF et toutes les applications de chaîne de signal sensibles au bruit. Les autres applications clés comprennent l’instrumentation à faible bruit, un post-régulateur pour les alimentations à commutation et les applications médicales.Caractéristiques
- BruitRMS ultra-faible 1,3 μV (10 Hz à 100 kHz)
- Bruit de spot ultra-faible 3,5 nV/√Hz à 10 kHz
- Bruit 1/f ultra-faible de 11 µVP-P de 0,1 Hz à 10 Hz
- PSRR à haute fréquence de 49 dB à 1 MHz
- Réponse transitoire ultra-rapide
- Tension de relâchement standard de 55 mV
- Plage numériquement programmable de 0,5 V à 4,2 VOUT
Caractéristiques techniques
- Limite de courant programmable de ± 3 % à 5 A
- Plage de tension de sortie de fonctionnement de 0,6 V à 5,5 V
- Dispositifs parallèles multiples pour courant plus élevé
- Broche VIOC de contrôle du convertisseur de commutation en amont
- Activation de la précision/verrouillage de sous-tension (UVLO)
- Indicateur de bonne alimentation (PG)
- Surveillance de température interne de la puce
- Boîtier LQFN de 3 mm x 4 mm à 22 fils endurci thermiquement
Applications
- Alimentations RF (PLL, VCO, mélangeurs, LNA et PAs)
- Convertisseurs de données haut débit et haute précision
- Instrumentation à faible bruit
- Post-régulateur pour alimentations de commutation
- Alimentations électriques FPGA et DSP
- Applications médicales
Schémas de fonctionnement
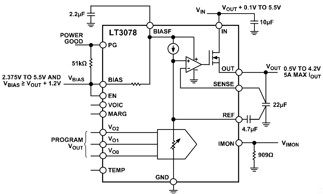
Schéma de circuit d’application standard simplifié
Réponse transitoire
Publié le: 2024-03-27
| Mis à jour le: 2025-01-28
