Analog Devices Inc. Carte d'évaluation EVAL-ADRF5715
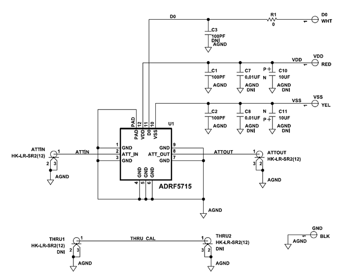
La carte d’évaluation EVAL-ADRF5715 d'Analog Devices Inc. évalue l’atténuateur numérique 1 bit ADRF5715 avec une plage de contrôle d’atténuation de 16 dB fabriquée selon le procédé SOI (silicium sur isolant). Cette carte d’évaluation à connecteurs complète fournit une connexion facile aux équipements de test et offre un débit supplémentaire pour l’étalonnage.Caractéristiques
- Carte d'évaluation complète pour l'ADRF5715
- Connexion facile à l'équipement de test
- Ligne de transmission supplémentaire pour l’étalonnage
Applications
- Lecteurs industriels
- Test et instrumentation
- Infrastructure cellulaire, onde millimétrique 5G
- Radios militaires, radars et contre-mesures électroniques (ECM)
- Radios micro-ondes et très petites bornes à ouverture (VSAT)
Équipement nécessaire
- Alimentation CC
- Analyseur de réseau
Schéma
Ressources supplémentaires
Publié le: 2024-03-06
| Mis à jour le: 2024-03-10
