Analog Devices Inc. Carte d'évaluation EVAL-ADA4352-2EBZ
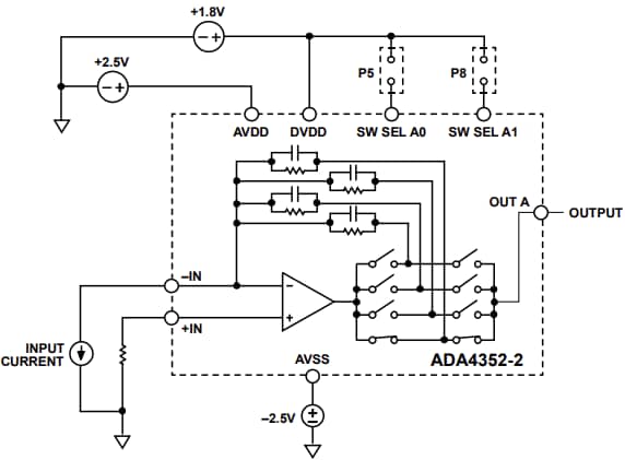
La carte d’évaluation EVAL-ADA4352-2EBZ d’Analog Devices Inc. est conçue pour évaluer l’ADA4352-2, un amplificateur transimpédance programmable de gain (PGTIA) monolithique, compact, à double canal et de précision. Cette carte d’évaluation dispose de composants essentiels pour fonctionner et évaluer rapidement et facilement. La carte EVAL-ADA4352-2EBZ est équipée de connecteurs SMA montés sur bord et de points d’essai pour se connecter facilement à un équipement de test. Cette carte comprend six connecteurs shunt (quatre utilisables et deux supplémentaires) et une carte d’évaluation EVAL-ADA4352-2EBZ fournie. La carte EVAL-ADA4352-2EBZ est dotée d’un circuit imprimé à quatre couches avec des dimensions de 2,9 pouces x 2,25 pouces (7,33 cm x 63,5 cm).Caractéristiques
- Carte d’évaluation complètement équipée pour ADA4352-2 une petite solution PGTIA et AFE complète à double canal dans un boîtier LFCSP à 16 fils de 3 mm x 3 mm
- Permet un prototypage rapide
- Possibilité de contrôle logique PGTIA via des connecteurs à deux broches ou des connecteurs SMA
- Possibilités de configuration de circuit définies par l’utilisateur et dispositions pour les photodiodes comprises
- Connecteurs SMA montés sur bord et points d’essai disponibles pour se connecter facilement à l’équipement de test
Contenu du kit
- Une carte d’évaluation fournie
- Six connecteurs shunt (quatre utilisables et deux supplémentaires)
Équipement nécessaire
- Matériel :
- Multimètre numérique (Agilent 34401A)
- Alimentations électriques (Agilent E3631)
- Compteur source (Keithley 2400) pour entrée de source de courant
- Source de tension de haute précision (DATEL DVC-8500) pour l’entrée de la source de tension
- Câbles et composants :
- Câbles (mâles) SMA (mâle) vers connecteur BNC
- Adaptateur connecteur BNC (femelle) vers double fiche banane
- Câbles de fiche banane vers pince de test
- Terminaison SMA 50 Ω
Circuit d’amplificateur de transimpédance à démarrage rapide
Schéma
Publié le: 2024-11-05
| Mis à jour le: 2025-05-28
