Analog Devices Inc. PGTIA double canal ADA4352-2
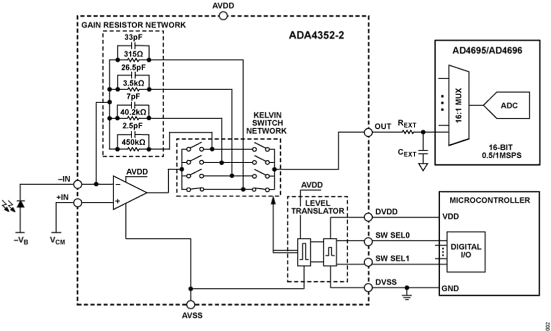
L’amplificateur transimpédance à gain programmable (PGTIA) à double canal ADA4352-2 d’Analog Devices est une solution révolutionnaire pour mesurer avec précision de faibles courants sur une large portée dynamique. La précision de l’ADA4352-2 sur une large plage de température de -40 °C à +125 °C permet aux utilisateurs d’effectuer un seul calibrage de l’équipement final à température ambiante, ce qui permet d’économiser du temps et des coûts de test. L’ADA4352-2 intègre quatre sélections de gain du courant vers la tension par canal, et le gain est programmable à l’aide de deux broches logiques par canal pour fournir une solution PGTIA compacte, flexible et entièrement fonctionnelle. De plus, grâce à un étage de sortie robuste et à un faible bruit, l’ADA4352-2 peut piloter directement des convertisseurs analogiques-numériques (CAN) de précision de 16 bits (comme l’AD4696), offrant un frontal analogique (AFE) complet pour répondre aux applications de mesure de courant de précision les plus exigeantes.L’ADA4352-2 d’Analog Devices est proposé dans un LFCSP de 3 mm × 3 mm, réduisant la zone du circuit imprimé (PCB) de jusqu’à 10 fois par rapport à une conception discrète utilisant des amplificateurs opérationnels (amplis op) et des commutateurs autonomes.
Caractéristiques
- Petite solution PGTIA et AFE complète à double canal
- Petit boîtier LFCSP à 16 fils de 3 mm × 3 mm
- Quatre gains internes intégrés par canal
- Plage 0, RF interne = 315 Ω
- Plage 1, RF interne = 3,5 kΩ
- Plage 2, RF interne = 40,2 kΩ
- Plage 3, RF interne = 450 kΩ
- Large plage dynamique du courant d’entrée de 100 picoampères aux milliampères
- Excellente précision CC :
- Faible tension résiduelle - ±100 μV maximum, +25 °C
- Dérive de la tension résiduelle - ±0,85 μV/°C maximum, -40 °C à +125 °C
- Faible commutateur intégré commutateur impédance - 19 Ω maximum, -40 °C à +125 °C
- Excellente performance dynamique
- Temps de stabilisation de la plage 0 - 1 µs
- Temps de stabilisation de la plage 1 - 2 µs
- Temps de stabilisation de la plage 2 - 5 µs
- Temps de stabilisation de la plage 3 - 10 µs
- L’architecture connectée en Kelvin élimine l’erreur de gain due à la résistance du commutateur en fonction de la température
- Exploitation à alimentation unique de +2,7 V à +5,5 V
- Exploitation à double alimentation de ±1,85 V à ±2,75 V
- Produit à large gain et à largeur de bande de 8,5 MHz
- Large plage de température de fonctionnement de -40 °C à +125 °C
Applications
- Conversion de courant en tension (I en V) de précision
- TIA à gain Programmable
- Interface et amplification de photodétecteur
- Équipement de réseau optique
- Mesure de puissance optique
- Instrumentation (spectroscopie et chromatographie)
- Systèmes d’acquisition de données (DAQ) de précision
Schéma d'application simplifié
Publié le: 2025-05-28
| Mis à jour le: 2025-06-11
