Analog Devices / Maxim Integrated Kit d'évaluation ADPL12010
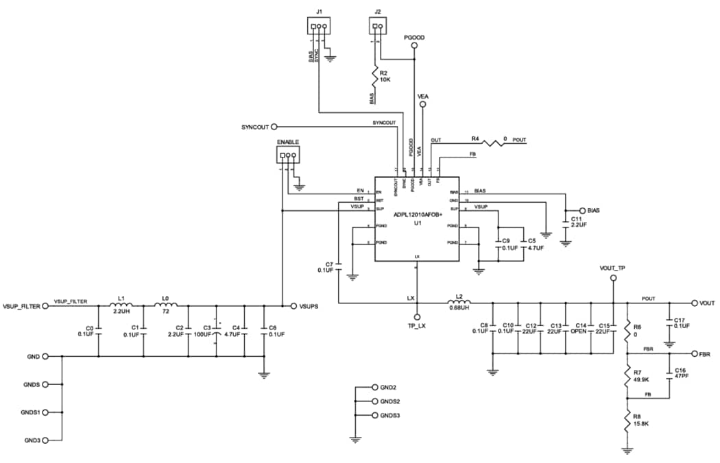
Le kit d'évaluation ADPL12010 Analog Devices / Maxim Integrated est conçu pour évaluer les convertisseurs Buck synchrones ADPL12008/ADPL12010 avec un courant de repos de 20μA. Ce kit d'évaluation est conçu pour fournir jusqu'à 10 A avec une tension d'entrée de 3 V à 20 V La tension de sortie du kit ADPL12010 est variable et est définie sur 3,3 V, et peut être facilement configurée de 0,8 V à 6 V (1,5 MHz) ou jusqu'à 10 V (400 kHz) avec un minimum de modifications de composants. Ce kit d'évaluation est équipé d'un composant ADPL12010AFOB+ qui fonctionne à une fréquence de 1,5 MHz. Le kit ADPL12010 comprend plusieurs points d'essai et cavaliers pour faciliter le processus d'évaluation.Caractéristiques
- Plage d'alimentation d'entrée de 3 V à 20 V
- Tension de sortie réglable de 0,8 V et 10 V (1,5 MHz)
- Fournit un courant de sortie allant jusqu'à 8 A/10 A
- Entrée de synchronisation de fréquence
- Entrée d’activation
- Sortie surveillance de la tension PGOOD disponible
- Configuration éprouvée du circuit imprimé (PCB)
- Totalement assemblé et testé
Équipement nécessaire
- Kit EV ADPL12010
- Alimentation CC de 20 V, 10 A
- Charge résistive appropriée ou charge électronique capable de dissiper 10 A
- Multimètre numérique (DMM)
- Oscilloscope
Publié le: 2025-09-15
| Mis à jour le: 2025-10-02
