Wolfspeed CGD12HBXMP Differential Isolated Gate Driver
Wolfspeed CGD12HBXMP Dual Channel Differential Isolated Gate Driver evaluates the two-channel gate driver for the XM3 SiC half-bridge power modules. Half-bridge converters are DC-DC converters that can supply an output voltage either higher or lower than the input voltage and provide electrical isolation via a transformer. The CGD12HBXMP Dual Channel Differential Isolated Gate Driver's two channels are protected against overcurrent and reverse polarity.Features
- Optimized for Wolfspeed’s high-performance XM3 SiC half-bridge power modules
- User-configurable turn-on and turn-off gate resistors enabling switching loss optimization
- Onboard overcurrent, shoot-through prevention, and reverse polarity protection
- Differential inputs for increased noise immunity
- Low isolation capacitance (<5pF) and 100kV/µs common-mode transient immunity (CMTI)
- Fault and power indicator LEDs for instant visual feedback
- Onboard 2W isolated power supplies
- Primary OVLO and UVLO with hysteresis
- 1000V isolation voltage
- 10.2V to 13.2V input voltage
- 16-pin interface
- 10A output peak current
- -50°C to +85°C operating temperature
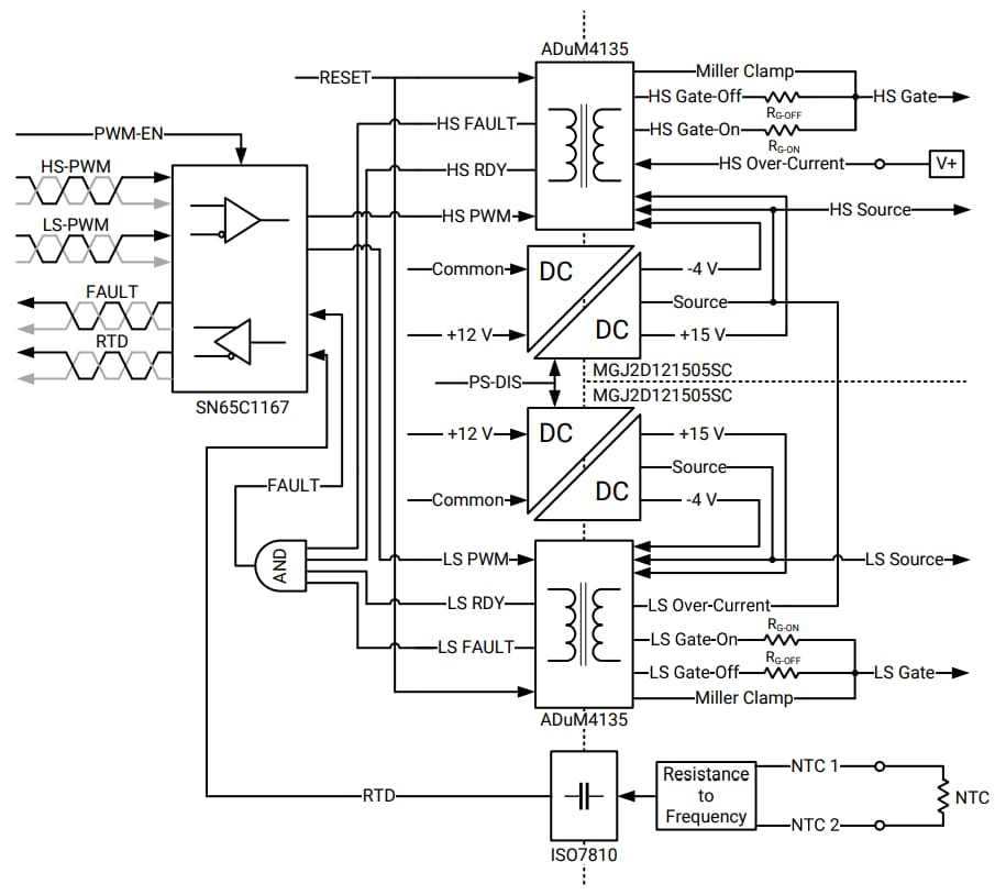
Block Diagram
Gate Driver Interface
Publié le: 2019-07-03
| Mis à jour le: 2024-01-16
