Weidmuller Alimentations sur rail DIN PRO RM
Les alimentations sur rail DIN PRO RM de Weidmuller sont conçues pour mettre en place un système d'alimentation redondant et compenser la défaillance d'un dispositif. Ces modules de redondance relient deux alimentations Weidmuller et fournissent des réserves de puissance, par exemple, pour le déclenchement rapide d'un disjoncteur. Les modules sont montés horizontalement sur un rail TS35 avec une distance d'isolement de 50 mm en haut et en bas pour la circulation de l'air. Les unités peuvent être montées côte à côte sans espace entre elles. Les alimentations sur rail DIN PRO RM deWeidmuller disposent d'une tension d'entrée nominale de 24 VCC et d'une plage de température de fonctionnement de -40 °C à +70 °C. Les modules intègrent un système de connexion à insertion directe ou à vis enfichable et mesurent 125 mm x 130 mm (D x H) avec un largeur de 30 mm, 38 mm ou 52 mm.Caractéristiques
- Système de connexion
- PRO RM 10 et 20 : à insertion directe
- PRO RM 40 : à vis enfichable
- Peuvent être montés côte à côte sans espace entre les deux
- Montage horizontal sur rail TS35 avec 50 mm de distance d'isolement en haut et en bas pour la circulation de l'air
- Conforme à la directive RoHS
Caractéristiques techniques
- Largeurs
- PRO RM 10 : 30 mm
- PRO RM 20 : 38 mm
- PRO RM 40 : 52 mm
- 125 mm x 130 mm (L x H)
- Tension d'entrée nominale de 24 VCC
- Plage de température de fonctionnement de -40 °C à +70 °C
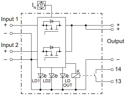
Schéma fonctionnel
Publié le: 2022-05-31
| Mis à jour le: 2022-06-07
