Vishay Carte d'évaluation microBUCK™ SiP12117DB
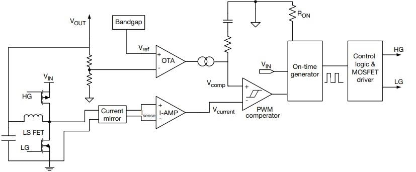
La carte d'évaluation microBUCK™ SiP12117DB de Vishay est une carte de référence conçue pour évaluer les caractéristiques et fonctionnalités des régulateurs Buck synchrones SiP12117. Les régulateurs SiP12117 sont des convertisseurs Buck synchrones haute fréquence à temps actif constant en mode courant (CM-COT) avec des MOSFET de puissance côté haut et côté bas intégrés. Ces régulateurs sont capables de fournir jusqu'à 3 A de courant continu et une fréquence de commutation de 600 kHz. Les régulateurs SiP12117 fournissent une réponse transitoire ultra-rapide, un courant d'arrêt standard inférieur à 5 μA et une limite du courant cycle par cycle. Les applications typiques comprennent les cartes graphiques, les décodeurs, les téléviseurs LCD, les ordinateurs portables et les HDD/SSD.Caractéristiques
- Caractéristiques du CI SiP12117 :
- Tension d'entrée de 4,5 V à 15 V
- Puissance de sortie continue de 3 A
- Tension de sortie abaissable jusqu'à 0,6 V
- Fréquence de commutation de 600 kHz
- Réponse transitoire ultra-rapide
- Courant de mise hors tension standard inférieur à 5 µA
- Limite de courant cycle par cycle
- Démarrage progressif fixe (standard) : 2,9 ms
- Fonction de qualité d'alimentation
Applications
- Cartes graphiques
- Boîtiers adaptateurs
- TV LCD
- Micro-ordinateurs
- Disques durs traditionnels/SSD
Schéma fonctionnel CM-COT
Publié le: 2020-04-13
| Mis à jour le: 2024-12-20
