Vishay Régulateur Buck synchrone 3 A SiP12116 Vishay
Le SiP12116 de Vishay est un régulateur Buck synchrone haute fréquence à temps actif constant en mode courant (CM-COT) avec des MOSFET de puissance côté haut et côté bas. Son étage de puissance est capable de fournir jusqu'à 3 A de courant continu à une fréquence de commutation de 600 kHz. Ce convertisseur produit une tension de sortie réglable pouvant descendre à 0,6 V depuis un rail d'entrée de 4,5 V à 15 V pour s'adapter à diverses applications, notamment informatique, électronique grand public, télécoms et industrie.Caractéristiques
- 4.5V to 15V input voltage
- Adjustable output voltage down to 0.6V
- 3A continuous output current
- Integrated compensation
- 600kHz switching frequency
- Ultrafast transient response
- <5μA typical shutdown current
- Cycle by cycle current limit
- Power good function
- Fixed soft start: 2.9ms (typical)
Applications
- Graphics cards
- Set-top boxes
- LCD TVs
- Notebook computers
- HDD/SSD
Vidéos
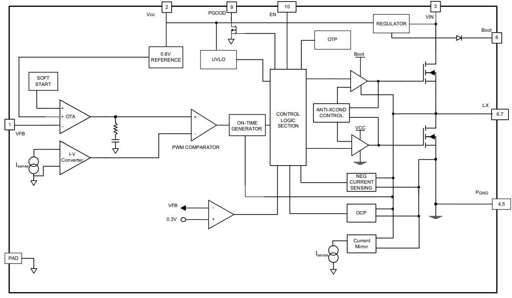
Functional Block Diagram
Additional Resources
Publié le: 2015-01-20
| Mis à jour le: 2022-03-11
